Infineon Technologies PROFET™+2 12V Automotive Smart High-Side Switches

Infineon Technologies PROFET™+2 12V Automotive Smart High-Side Switches offer single, dual, and four-channel devices (from 1.4mΩ to 200mΩ) in TSDSO-14 and TSDSO-24 exposed pad packages. These Infineon switches provide state-of-the-art diagnostics and protection features. The family delivers outstanding energy efficiency, state-of-the-art current sense accuracy (kILIS), benchmark low cranking voltage capability, and fast switching/slew rates. The PROFET+2 family contains different variants, such as the -EPG/-ESP without undervoltage recovery delay or -ESP/-EPL with capacitive load switching mode for power distribution, autonomous driving, and zone control applications. The complete portfolio is qualified for automotive applications according to AEC-Q100 Grade 1 or AEC-Q100 Grade 0 and is offered as PRO-SIL™ ISO 26262-ready products.

Features

  • 1.2mΩ to 200mΩ RDS(on) range
  • Up to 4x channels
  • PRO-SIL™ ISO 26262-ready
  • Current limitation or trip
  • Analog current sense
  • Compatible with other families
  • Up to 28V operating voltage
  • Automotive qualified, AEC-Q100
  • Capacitive Load Switching mode
  • Basic self-protection and diagnosis
  • TSDSO-14 and TSDSO-24 packages
  • Grade 0 products available

Applications

  • Automotive power distribution
    •  Primary power distribution units
    • Secondary power distribution units
  • Seat control modules
  • Door control modules
  • Full LED headlight systems (multi-channel LED drivers)

Videos

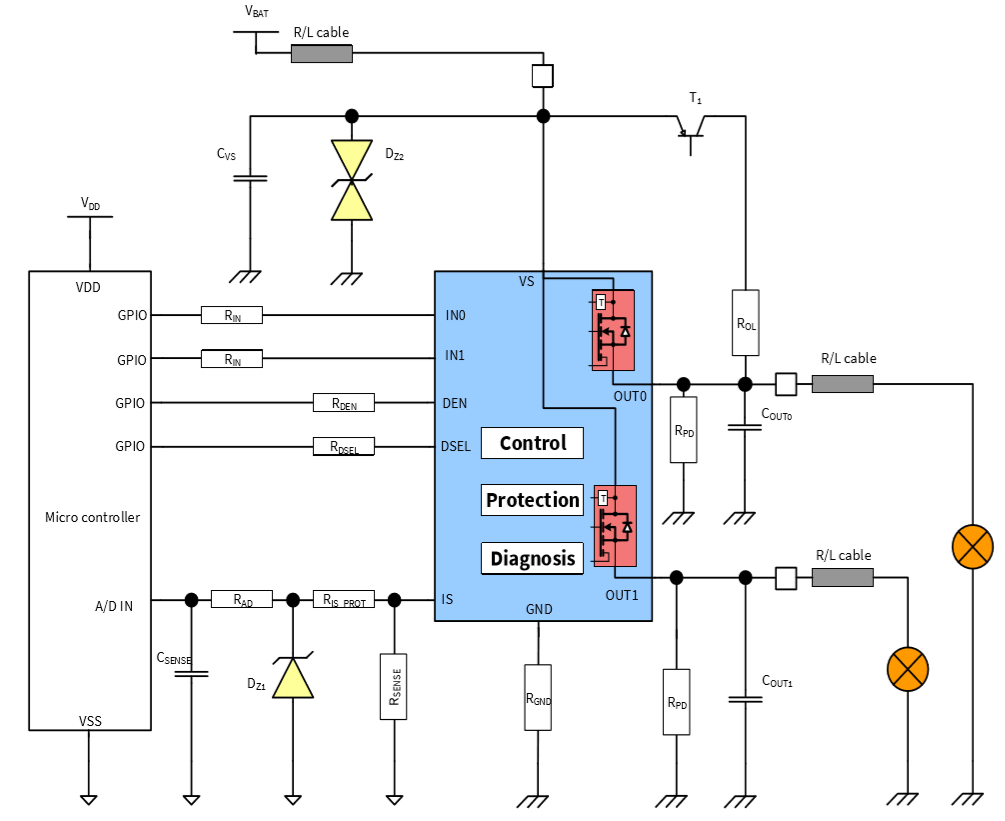
Application Diagram

Application Circuit Diagram - Infineon Technologies PROFET™+2 12V Automotive Smart High-Side Switches

Block Diagram

Block Diagram - Infineon Technologies PROFET™+2 12V Automotive Smart High-Side Switches
Paskelbta: 2018-04-03 | Atnaujinta: 2025-12-15