Texas Instruments LMS3635-Q1 & LMS3655/-Q1 Step-Down Converters
Texas Instruments LMS3635-Q1 and LMS3655/LMS3655-Q1 36V Synchronous Buck Step-Down Converters are optimized for high-performance applications, providing an output voltage of 3.3V, 5V, or an adjustable output of 1V to 15V. Seamless transition between PWM and PFM modes, along with a low quiescent current, ensures high efficiency and superior transient responses at all loads. Advanced high-speed circuitry allows the LMS3655-Q1 to regulate an input of 24V to an output of 3.3V at a fixed frequency of 400kHz while also enabling a continuous load current of 5.5A. An innovative frequency foldback architecture allows this device to regulate a 3.3V output from an input voltage of only 3.5V. The input voltage can range up to 36V, with transient tolerance up to 42V, easing input surge protection design. The LMS3635-Q1 and LMS3655-Q1 devices are AEC-Q100 qualified for automotive applications.Features
- 96% Peak efficiency while converting 12V to 5V
- Low EMI and switch noise
- Minimized switch node ringing
- Pseudo-random spread spectrum
- 400kHz (±10%) Fixed switching frequency
- –40°C to +150°C Junction temperature range
- External frequency synchronization
- RESET Output with internal filter and 3ms release timer
- Automatic light load mode for improved efficiency
- Pin-selectable forced PWM mode
- Built-in compensation, soft start, current limit, thermal shutdown, and UVLO
- 0.35V Dropout with 3.5A load at 25°C (typical)
- 32µA IQ_VIN: Quiescent current at 3.3 VOUT and no load (typical)
- 5.5A Continuous load current
- Adjustable output voltage (1V to 20V)
- ±1.5% Reference voltage tolerance
- 4mm × 5mm, 0.5mm Pitch SON package
Applications
- Noise-sensitive medical applications
- Telecom
- High-performance industrial
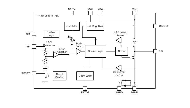
Block Diagram
Paskelbta: 2017-10-20
| Atnaujinta: 2022-07-05
