Diodes Incorporated AP7347DQ LDO Voltage Regulators
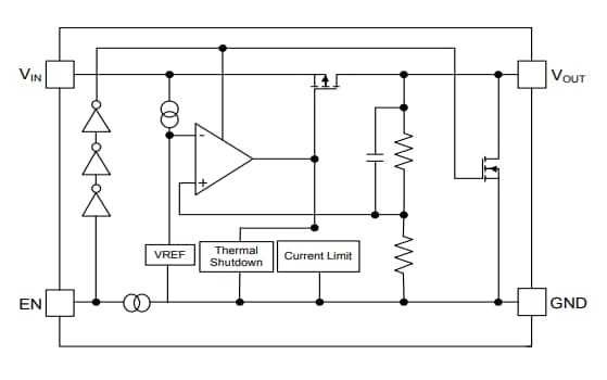
Diodes Incorporated AP7347DQ LDO Voltage Regulators are based on a CMOS process and feature high output voltage accuracy, low RDS(on), and output noise. These regulators include voltage reference, error amplifiers, current limit circuits, and an enable input to turn it on and off. The AP7347DQ regulators are also available in fixed output voltage versions with an integrated resistor network. These regulators offer quiescent current as low as 60µA, 1V to 5V of fixed output voltage, and 75dB at 1kHz of ripple rejection. The AP7347DQ regulators feature -40°C to +150°C of operating junction temperature range and -40°C to +125°C of operating ambient temperature range. These regulators provide low-power consumption and line/load transient response that are well-suited for low-power handheld automotive equipment. The AP7347DQ regulators offer applications like infotainment power supplies, cameras, automotive POL in ADAS, and automotive wireless communication systems.Features
- 75dB at 1kHz ripple rejection
- ±1% VOUT accuracy
- 60µVrms from 10Hz to 100kHz of low output noise
- With an integrated resistor network fixed output voltage versions is delivered
- Includes voltage reference, error amplifier, and current limit circuit
- High output voltage accuracy
- Low RDS(on)
- Low output noise
- Lead-free and fully RoHS compliant
- Halogen and Antimony free
Applications
- Infotainment power supplies
- Automotive RF supplies
- Cameras
- Automotive POL in ADAS
- Automotive wireless communication systems
Specifications
- 1V to 5V of fixed VOUT
- 500mA output current
- 60µA quiescent current
- 1.7V and 5.5V of minimum and maximum voltage range
- -55°C to +150°C storage temperature range
- -40°C to +150°C operating junction temperature range
- 6V of input voltage
Block Diagram
Application Circuit Diagram
Paskelbta: 2021-10-13
| Atnaujinta: 2023-01-20
