Analog Devices Inc. LT3040 Voltage Output Reference/DAC

Analog Devices Inc. LT3040 Voltage Output Reference/DAC is a buffer that employs a unique architecture that seeks to maintain the precision and accuracy of the Reference or DAC while sourcing up to 200mA. It features Analog Devices’ ultra-low noise and ultra-high PSRR architecture for powering noise-sensitive, high-accuracy systems. Designed as an advanced voltage buffer for Voltage Output References/DACs, the LT3040 features extremely low 1/f noise and very low wideband noise. It also offers excellent PSRR over a wide frequency range and low dropout performance – a typical 350mV dropout at 200mA source current.

The operating quiescent current is nominally 2.5mA and drops to < 1μA in shutdown. The LT3040’s wide output voltage range (0V to 15V) while maintaining unity-gain operation provides virtually constant output noise, PSRR, bandwidth, and load regulation independent of the VIN voltage. The buffer also features a programmable current limit, fast-start capability, and a FAULT flag to indicate faults on the output. The LT3040 is stable with a minimum 4.7μF ceramic output capacitor. Built-in protection includes reverse supply voltage protection, reverse current protection, internal current limit with foldback, and thermal limit with hysteresis. The LT3040 is available in thermally enhanced 12-Lead MSOP and 10-Lead 3mm×3mm DFN packages.

Features

  • 1.2µVRMS (10Hz to100kHz) ultra-low wideband noise
  • 0.6µVP-P (0.1Hz to 10Hz) ultra-low 1/f noise
  • 4nV/√Hz at 1kHz and above ultra-low spot noise
  • 73dB at 1MHz ultra-high PSRR
  • 125µV ultra-low input offset
  • 200mA output source current
  • 1.8V to 20V wide input voltage range
  • 0V to 15V rail-to-rail output voltage range
  • Single capacitor improves noise and PSRR
  • Fast start-up for VIN pin
  • FAULT flag
  • 1MHz high bandwidth
  • 350mV low dropout voltage
  • Programmable current limit
  • A precision enable/UVLO
  • Parallelable for lower noise and higher current
  • Internal current limit with foldback
  • 4.7µF ceramic minimum output capacitor
  • Reverse supply and reverse current protection
  • Thermal limit with hysteresis
  • 10-Lead 3mm×3mm DFN and 12-Lead MSOP

Applications

  • High-speed/high-precision data converters
  • High-precision voltage references
  • Very low noise instrumentation

Typical Application

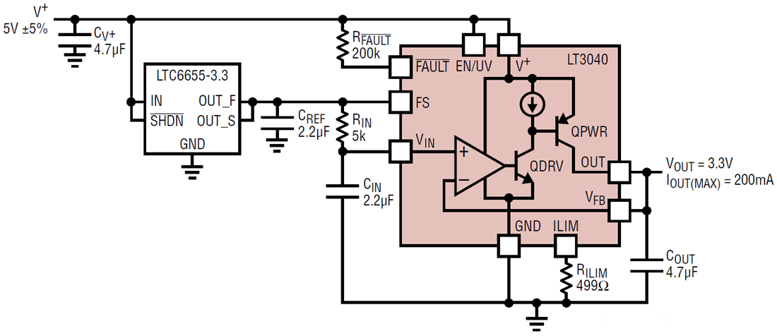
Application Circuit Diagram - Analog Devices Inc. LT3040 Voltage Output Reference/DAC
Paskelbta: 2019-12-11 | Atnaujinta: 2025-03-25