Texas Instruments TPSM41615 15A Stackable Power Module
Texas Instruments TPSM41615 15A Stackable Power Modules are an easy-to-use integrated power supply that combines a DC/DC converter with power MOSFETs, a shielded inductor, and passives into a compact QFN package. This TPSM41615 power solution requires a few external components while maintaining the ability to adjust key parameters to meet specific design requirements. The ability to parallel two TPSM41615 devices benefits applications requiring increased current.The TI TPSM41615 15A Stackable Power Modules offer an 11mm × 16mm × 4.2mm, 69-pin QFN package with an optimal layout with excellent power dissipation capability, enhancing thermal performance. The package footprint has all signal pins accessible from the perimeter and large thermal pads beneath the device.
The TPSM41615 provides flexibility with many features, including Power Good signal, clock synchronization, programmable UVLO, soft-start timing selection, and pre-bias start-up. These features and overcurrent and overtemperature protection make the TPSM41615 an excellent product for powering various devices and systems.
Features
- Integrated inductor power solution
- 11mm × 16mm × 4.2mm QFN package
- All pins accessible from the package perimeter
- Input voltage range of 4V to 16V
- Wide-output voltage range of 0.6V to 7.1V
- Selectable internal reference (±0.5% accuracy)
- Stackable up to two devices
- Parallel outputs for higher current
- Phase-interleaving for reduced ripple
- Efficiencies up to 97%
- Adjustable fixed switching frequency (300kHz to 1MHz)
- Allows synchronization to an external clock
- Advanced current mode provides ultra-fast load step response
- Power Good output
- Meets EN55011 radiated EMI limits
- Operating ambient range of –40°C to +105°C
- Operating IC junction range of –40°C to +125°C
- Pin compatible with 25A TPSM41625
- Create a custom design using the TPSM41615 with the WEBENCH® Power Designer
Applications
- Telecom and wireless infrastructure
- Industrial automated test equipment
- Enterprise switching and storage applications
- High-density distributed power systems
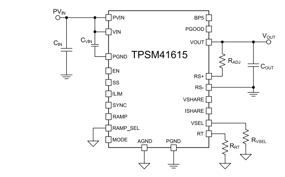
Simplified Schematic
Paskelbta: 2020-12-29
| Atnaujinta: 2025-05-29
