Texas Instruments TPS61256A 3.5MHz Step-Up Converters
Texas Instruments TPS61256A 3.5MHz High-Efficiency Step-Up Converters support up to 800mA load current from a battery discharged as low as 2.7V. The device grants the use of low-cost chip inductors and capacitors and is designed for low-power applications. Offering a wide input voltage range, the TPS61256A is an ideal power supply solution for battery-powered portable applications using Li-Ion batteries and delivering a fixed 5.0V output voltage.At light loads, the Texas Instruments TPS61256A enters power-save mode operation, maintaining high efficiency over the entire load current range. During light-load operation, the PFM mode extends the battery life by reducing the quiescent current to 36µA (typ.). Battery life is maximized in shutdown mode with an input current of less than 5µA. Small inductors and input capacitors, along with minimal external components, enable the device to offer a small solution size. Features include limited built-in ESD protection, thermal shutdown, and overload protection.
Features
- 93% efficiency at 3.5MHz operation
- 36µA quiescent current
- Wide VIN range from 2.5V to 5.5V
- IOUT ≥1000mA at VOUT = 5.0V, VIN ≥3.3V
- Light-load PFM mode
- True load disconnect during shutdown
- Thermal shutdown and overload protection
- Only three surface-mount external components required
- ±2% total DC voltage accuracy
- Total solution size < 35mm
- 9-pin NanoFreeTM (CSP) packaging
Applications
- Cell phones
- Smartphones
- Tablet PCs
- Mono and stereo APA applications
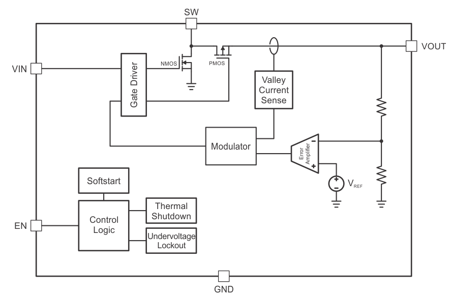
Block Diagram
Paskelbta: 2018-06-08
| Atnaujinta: 2023-02-10
