Texas Instruments TPS543B22 Synchronous Buck Converter
Texas Instruments TPS543B22 Synchronous Buck Converter is a high-efficiency 18V, 20A converter used in an internally compensated, fixed-frequency Advanced Current Mode (ACM) control architecture. This fixed-frequency converter can operate from 500kHz to 2.2MHz frequency range and can be synchronized to an external clock using the SYNC pin. The TPS543B22 converter features a high-accuracy voltage reference, two-wire remote sense, selectable soft-start times, and monotonic startup into pre-biased outputs. Additional features include selectable current limits, adjustable UVLO through the EN pin, and a full suite of fault protections. This converter is packaged in a small 2.5mm x 4.5mm HotRod™ WQFN-FCRLF package. The TPS543B22 converter is used in wireless and wired communications infrastructure equipment, optical and fiber networks, test and measurement, medical, and healthcare.Features
- Fixed-frequency internally compensated Advanced Current Mode (ACM) control
- Integrated 6.5mΩ and 2mΩ MOSFETs
- 4V to 18V input voltage range
- 0.5V to 7V output voltage range
- True differential Remote Sense Amplifier (RSA)
- Three selectable PWM ramp options to optimize the control loop performance
- Five selectable switching frequencies are 500kHz, 750kHz, 1MHz, 1.5MHz, and 2.2MHz
- Synchronizable to an external clock
- 0.5V, ±0.5% voltage reference accuracy over the full temperature range
- Selectable soft-start times are 1ms, 2ms, 4ms, and 8ms
- Monotonic start-up into pre-biased outputs
- Selectable current limits to support 20A and 16A operation
- Enable with adjustable input undervoltage lockout
- Power-good output monitor
- Output overvoltage, output undervoltage, input undervoltage, overcurrent, and overtemperature protection
- -40°C to 150°C operating junction temperature
- 2.5mm x 4.5mm, 17pin WQFN-HR package with 0.5mm pitch
- Lead-free (RoHS compliant)
- Pin compatible with the TPS543A26 and TPS543A22 converters
- PSpice and SIMPLIS models are available
Applications
- Wireless and wired communications infrastructure equipment
- Optical and fiber networks
- Test and measurement
- Medical and healthcare
Block Diagram
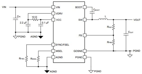
Application Circuit Diagram
Paskelbta: 2023-02-17
| Atnaujinta: 2024-09-25
