Texas Instruments TLV9061DPWEVM Evaluation Module
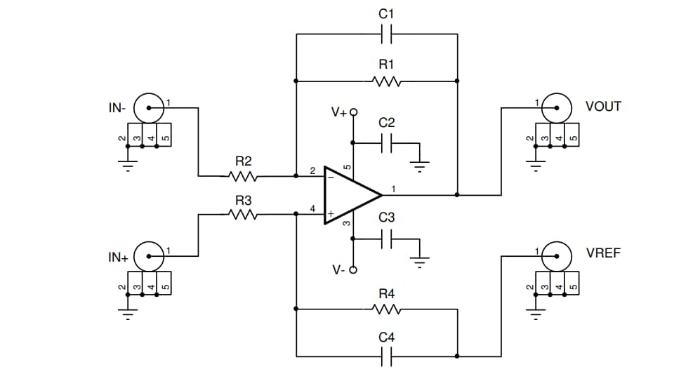
Texas Instruments TLV9061DPWEVM Evaluation Module is configured to evaluate the operation of the TLV9061DPW. The TLV9061DPW Low-Voltage Operational Amplifiers have rail-to-rail input and output-swing capabilities. These devices are highly cost-effective solutions for applications requiring low-voltage operation, a small footprint, and a high capacitive load drive.The TI TLV9061DPWEVM Evaluation Module arrives with the TLV9061DPW included, allowing designers to populate the passive components for the required circuit configuration. This TLV9061DPWEVM can easily be configured as an inverting, non-inverting, and difference amplifier, permitting quick evaluation and design concept verification.
Features
- TLV9061DPW populated on the evaluation module
- Non-inverting, inverting, and difference amplifier circuit configurations available
- Schematic provided in silkscreen on the evaluation module
- Multiple connector options for input and output connections, including SMA, test point, and wires
Kit Contents
- TLV9061DPWEVM evaluation module
- Four position header strips (TS-104-G-A)
Overview
Schematic
Paskelbta: 2020-10-12
| Atnaujinta: 2024-08-30
