Texas Instruments TLV9051DPWEVM Evaluation Module
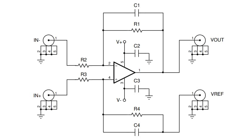
Texas Instruments TLV9051DPWEVM Evaluation Module is configured to evaluate the operation of the TLV9051DPW. The TLV9051DPW High Slew-Rate Operational Amplifiers are optimized for low-voltage operation from 1.8V to 5.5V. These devices are perfect for cost-constrained applications where low-voltage operation, high slew rate, and low quiescent current are needed.The TI TLV9051DPWEVM Evaluation Module arrives with the TLV9051DPW on the board, allowing designers to populate the passive components for the required circuit configuration. The TLV9051DPWEVM can easily be configured as an inverting, non-inverting, and difference amplifier, permitting quick evaluation and design concept verification.
Features
- TLV9051DPW populated on the evaluation module
- Non-inverting, inverting, and difference amplifier circuit configurations available
- Schematic provided in silkscreen on the evaluation module
- Multiple connector options for input and output connections, including SMA, test point, and wires
Kit Contents
- TLV9051DPWEVM evaluation module
- Four position header strips (TS-104-G-A)
Overview
Schematic
Paskelbta: 2020-10-12
| Atnaujinta: 2024-08-30
