Texas Instruments REF34xx-EP Voltage References
Texas Instruments REF34xx-EP Voltage References feature a low-temperature drift (10ppm/°C), ±0.05% initial accuracy, and a low operating current with power consumption of less than 95µA. The low-power, high-precision devices also offer a very low output noise of 3.8µVp-p/V, which allows the ability to maintain high signal integrity with high-resolution data converters in noise-critical systems. The Texas Instruments REF34xx-EP series provides enhanced specifications and pin-to-pin replacement for the MAX607x and ADR34xx in a small SOT-23 package. The small size and low operating current of 95µA make the devices ideal for portable and battery-powered applications. The low output-voltage hysteresis of the REF34xx-EP and low long-term output voltage drift further improve system reliability and stability. The REF34xx-EP is specified for the wide temperature range of –55°C to +125°C and is compatible with most ADC and DAC.Features
- ±0.05% (maximum) initial accuracy
- 10ppm/°C (maximum) temperature coefficient
- ±10mA output current
- 95µA (maximum) low quiescent current
- 12V wide input voltage
- 3.8µVPP/V output 1/f noise (0.1Hz to 10Hz)
- Small footprint 6-pin SOT-23 package
- Excellent long-term stability 25ppm/1000hrs
- Supports defense, aerospace, and medical applications:
- Controlled baseline
- One assembly/test site
- One fabrication site
- Available extended (–55°C to 125°C) temperature range
- Extended product life cycle
- Extended product-change notification
- Product traceability
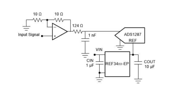
Functional Diagram
Paskelbta: 2019-04-24
| Atnaujinta: 2023-08-23
