Texas Instruments LM7481/LM7481-Q1 Ideal Diode Controllers

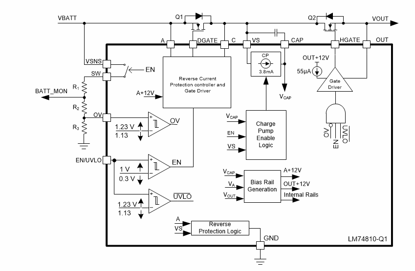
Texas Instruments LM7481/LM7481-Q1 Ideal Diode Controllers offer active rectification and an adjustable over-voltage cut-off protection feature for load dump protection. The LM7481/LM7481-Q1 drives and controls external back-to-back N-channel MOSFETs to emulate an ideal diode rectifier with power path ON/OFF control and over-voltage protection. The device offers a wide input supply of 3V to 65V, allowing protection and control of 12V and 24V automotive battery-powered ECUs. The LM7481/LM7481-Q1 can withstand and protect the loads from negative supply voltages down to –65V.

The TI LM7481/LM7481-Q1 Automotive Ideal Diode Controllers provide an integrated ideal diode controller (DGATE) that drives the first MOSFET to replace a Schottky diode for reverse input protection and output voltage holdup. A substantial charge pump of 3.8mA with 60mA peak GATE source current driver stage and short turn ON and turn OFF delay times ensures fast transient response. This results in a robust and efficient MOSFET switching performance during automotive testing such as ISO16750 or LV124, where an ECU is subjected to short input interruptions, and AC superimposes input signals up to 200KHz frequency. The LM7481/LM7481-Q1 Controllers enable a load disconnect (ON/OFF control) and overvoltage protection using HGATE control, with a second MOSFET in the power path. The LM7481-Q1 devices are AEC-Q100 qualified for automotive applications.

Features

  • AEC-Q100 qualified for automotive applications
    • Device temperature grade 1 of -40°C to +125°C ambient operating temperature range
    • Device HBM ESD classification level 2
    • Device CDM ESD classification level C4B
  • 3V to 65V input range
  • Reverse input protection down to -65V
  • Drives external back-to-back N-channel MOSFETs
  • Ideal diode operation with 9.1mV A to C forward voltage drop regulation
  • Low reverse detection threshold (-4mV) with fast response (0.5µs)
  • Active rectification up to 200KHz
  • 60mA peak gate (DGATE) turn-on current
  • 2.6A peak DGATE turn-off current
  • Integrated 3.8mA charge pump
  • Adjustable over-voltage protection
  • Low 2.87µA shutdown current (EN/UVLO=Low)
  • 2.6A peak DGATE turn-off current
  • Meets automotive ISO7637 transient requirements with a suitable TVS diode
  • Available in space-saving 12-pin WSON package

Applications

  • Automotive battery protection
  • ADAS domain controller
  • Head unit
  • Premium audio
  • Active ORing for redundant power

Block Diagram

Block Diagram - Texas Instruments LM7481/LM7481-Q1 Ideal Diode Controllers
Paskelbta: 2020-12-29 | Atnaujinta: 2025-03-10