Texas Instruments LM5169FEVM Evaluation Module
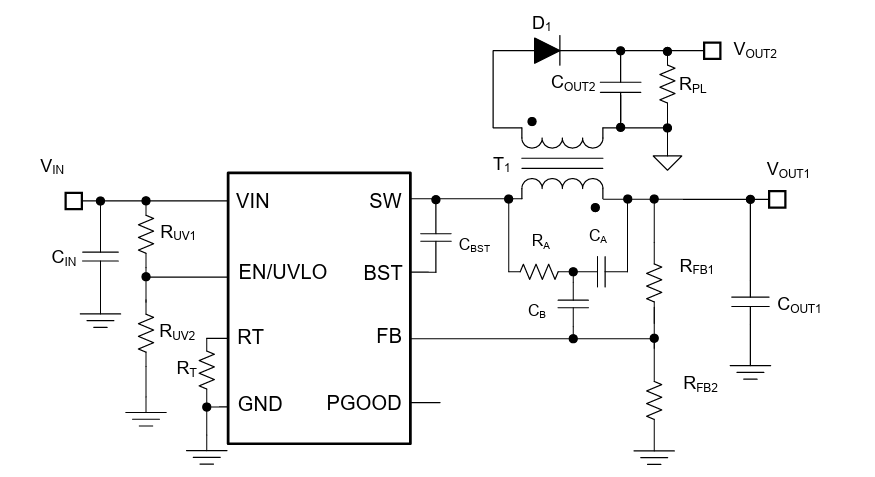
Texas Instruments LM5169FEVM Evaluation Module implements the LM5169FNGUR to create a regulated 10V output capable of providing a 300mA load on the primary side of the transformer with a switching frequency of 750kHz. The secondary side of the transformer supplies a reflected output of 10V, furnishing up to 300mA. The TI LM5169FNGUR is a synchronous buck converter with integrated power MOSFETs, a wide input voltage range, overcurrent protection, and precision enable.Features
- Wide input voltage range from 20V to 115V
- Fixed 3ms soft start
- COT mode control architecture
- Peak and valley current-limit protection
- FPWM mode for fly-buck capability
- WSON package for small solution-size
Applications
- Communications - brick power module
- Industrial battery pack (≥10S)
- Battery pack - e-bike, e-scooter, LEV
- Factory automation - PLC
- Motor drives - BLDC
- Grid infrastructure - solar
Layout
Simplified Schematic
Test Setup
Paskelbta: 2025-02-07
| Atnaujinta: 2025-02-11
