Texas Instruments LM5168E Synchronous Buck Converter

Texas Instruments LM5168E Synchronous Buck Converter offers an extended temperature range of up to +150°C and regulates over a wide input voltage range. The wide input voltage range minimizes the requirement for external surge suppression components. A minimum controllable on-time of 50ns facilitates large step-down conversion ratios, allowing for the direct step-down from a 48V nominal input to low-voltage rails, thereby reducing system complexity and design cost.

The TI LM5168E Synchronous Buck Converter operates during input voltage dips as low as 6V, with an almost 100% duty cycle if necessary. These features enable the LM5168E to be an ideal option for wide input supply range industrial and high cell count battery pack applications. Implementing the integrated high-side and low-side power MOSFETs, the LM5168E delivers up to 0.3A of output current. The constant on-time (COT) control architecture equips it with a nearly constant switching frequency, providing superior load and line transient response.

The LM5168E is offered in an auto mode version, which boosts ultra-low IQ and diode emulation mode operation for high light-load efficiency.

Features

  • Designed for reliability in rugged applications
    • 6V to 115V wide input voltage range
    • -55°C to +150°C junction temperature range
    • Fixed 3ms internal soft-start timer
    • Peak and valley current-limit protection
    • Input UVLO and thermal shutdown protection
  • Designed for scalable industrial power supplies and battery packs
    • 50ns low minimum on and off times
    • 1MHz adjustable switching frequency
    • Diode emulation for high light-load efficiency
    • 10JA sleep current in auto mode
    • 3JA shutdown quiescent current
    • Pin-to-pin compatible with LM5164, LM5163, and LM5013
    • Similar pinout and functionality to LM5017 and LM34927
  • Functional safety-capable
    • Documentation available to aid functional safety system design
  • Integration reduces design size and cost
    • COT mode control architecture
    • Integrated 1.9Q NFET buck switch
    • Integrated 0.71Q NFET synchronous rectifier
    • 1.2V internal voltage reference
    • No loop compensation components
    • Internal VCC bias regulator and boot diode
    • Open-drain power-good indicator
    • SOIC PowerPAD™-8 integrated circuit package with 1.27mm pin spacing

Applications

  • Space - solar source, storage
  • Aerospace and defense - smart munitions, actuators
  • Avionics - sensor imaging, radar

Typical Buck Converter Schematic

Schematic - Texas Instruments LM5168E Synchronous Buck Converter

Buck Converter Efficiency

Performance Graph - Texas Instruments LM5168E Synchronous Buck Converter

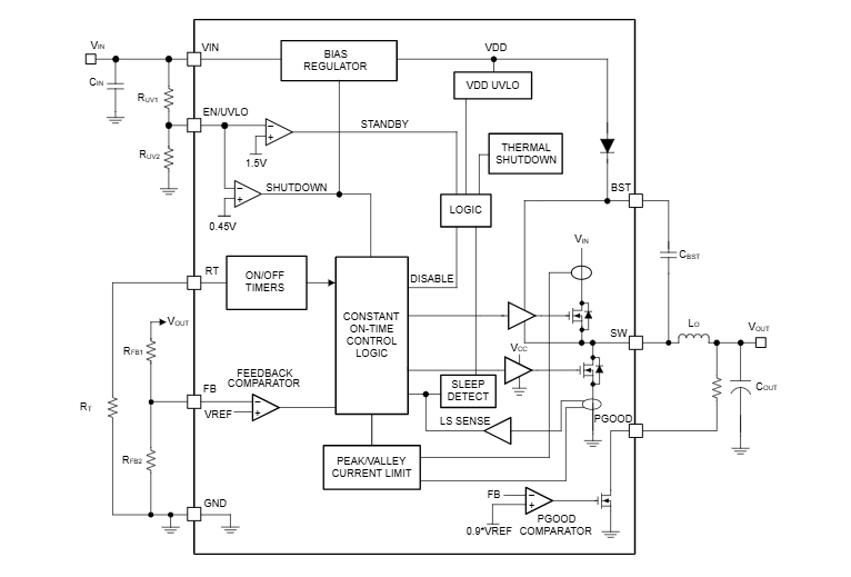
Functional Block

Block Diagram - Texas Instruments LM5168E Synchronous Buck Converter
Paskelbta: 2026-01-06 | Atnaujinta: 2026-01-11