Texas Instruments LDC5071-Q1 Inductive Position Sensor
Texas Instruments LDC5071-Q1 Inductive Position Sensor is a high-speed sensor designed to interface three inductive sensing coils on the printed circuit board. This sensor features a high-resolution, accuracy of ≤1° at rotational speeds up to 480,000RPM, and an integrated LC oscillator in the 2.4MHz to 5MHz band. The LDC5071-Q1 sensor with integrated Analog Front-End (AFE) IC includes manual and Automatic Gain Control (AGC) functions to maximize the dynamic range of output drivers. This sensor measures an absolute linear and rotary position in industrial applications. The LDC5071-Q1 sensor is AEC-Q100 qualified for automotive applications and is used in pedal positions, robots, E-bikes, shifter systems, brake boost systems, and electric power steerings.The LDC5071-Q1 sensor supports reverse battery, overvoltage, and current protection on short to high-voltage on output pins. This sensor filters out-of-band low- and high-frequency noise and offers immunity against motor noise. The LDC5071-Q1 sensor offers at 5V or 3.3V input supply voltage, -40°C to 170°C junction temperature range, and 22mA maximum current. This sensor is available in a 5mm x 4.40mm PW (TSSOP, 16) package.
Features
- High resolution and accuracy of ≤1° at rotational speeds up to 480,000RPM
- Integrated Analog Front-End (AFE) IC for contactless position sensor for absolute rotary position from 0° to 360° range
- Differential signal paths with sine and cosine outputs to support wide dynamic input range
- Integrated LC oscillator in the 2.4MHz to 5MHz band to excite the inductive sensor coil
- Manual and Automatic Gain Control (AGC) to maximize the dynamic range of output drivers
- Differential output drivers with high-voltage protection and large capacitive load capability
- Overvoltage and reverse voltage protection on input supply and output pins from -15V to 30V
- Built-in sensor and supply diagnostics
- 22mA maximum operating current
- 5V or 3.3V input supply operating voltage
- No magnets required
- AEC-Q100 qualified with -40°C to 160°C ambient operating temperature
- 5mm x 4.40mm PW (TSSOP, 16) package
Applications
- EV/HEV traction motor inverters
- Electric power steerings
- Brake boost motors
- Valves and actuators
- Integrated starter generators
- Shifter systems
- Pedal positions
- Robots
- E-bikes
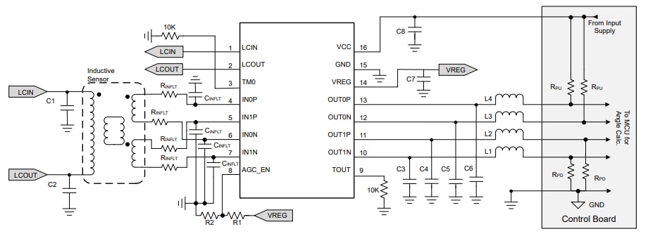
Block Diagram
Application Diagram
Paskelbta: 2024-01-31
| Atnaujinta: 2024-02-28
