Texas Instruments DLP470TE Digital Micromirror Device (DMD)
Texas Instruments DLP470TE Digital Micromirror Device (DMD) is a digitally controlled micro-electromechanical system (MEMs) spatial light modulator (SLM) that enables bright, full 4K UHD display solutions. When coupled with the appropriate optical system, the DLP470TE DMD displays true 4K UHD resolution (over 8 million pixels on a screen) and can deliver accurate, detailed images to various surfaces. The Texas Instruments DLP470TE DMD, together with the DLPC4422 display controller and DLPA100 power and motor driver, comprise the DLP® 0.47 4K UHD chipset. This solution is an excellent fit for many high-brightness 4K UHD display systems.
Features
- A 0.47-inch diagonal micromirror array
- 4K UHD (3840×2160) display resolution
- 5.4-micron micromirror pitch
- ±17° micromirror tilt (relative to a flat surface)
- Bottom illumination
- 2xLVDS input data bus
- Dedicated DLPC4422 display controller, DLPA100 power management IC, and motor driver for reliable operation
Applications
- 4K UHD display
- Laser TV
- Business and education
- Digital signage
- Gaming
- Home cinema
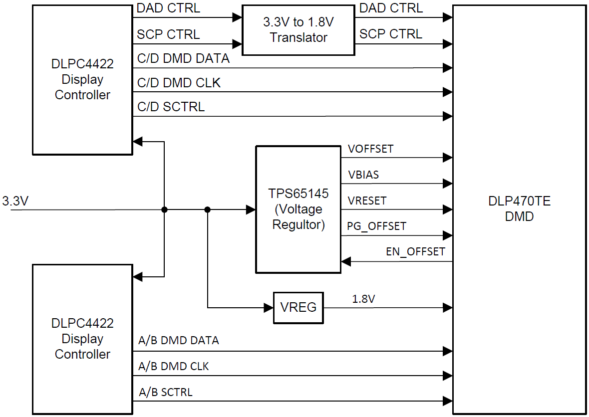
Simplified Schematic
Paskelbta: 2018-05-21
| Atnaujinta: 2026-01-08
