Texas Instruments DEM-OPA-RGV-EVM Evaluation Module
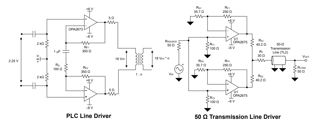
Texas Instruments DEM-OPA-RGV-EVM Evaluation Module facilitates an extensive evaluation of the dual, wideband operational amplifiers in a VQFN (RGV) package. The DEM-OPA-RGV-EVM Evaluation Module is designed in accordance with high-speed performance specifications and power line communication (PLC) and transmission line drivers.The TI DEM-OPA-RGV-EVM Evaluation Module allows quick and efficient lab testing of high-speed dual amplifiers using 50Ω SMA connectors using lab equipment. The device is easily configured for different gains and single or split-supply operations. The two channels on the DEM-OPA-RGV-EVM can be used as individual amplifiers or configured as a differential input to the differential-output driver. Additionally, the device can use a transformer with appropriate resistors at the output as a 50Ω single-ended output.
Features
- Configurable for single or split-supply operation
- Configurable gain and feedback networks for inverting and non-inverting configurations
- Supports single-ended or differential inputs and outputs
- Designed for easy connection to standard 50Ω input and output impedance lab equipment
- High-speed optimized layout to reduce parasitic effects
Typical Application
PCB Layout
Paskelbta: 2022-05-20
| Atnaujinta: 2022-10-24
