Texas Instruments bq51222 Single-Chip Wireless Power Receiver
Texas Instruments bq51222 Single-Chip Wireless Power Receiver is a fully contained wireless power receiver. This device can operate in the Wireless Power Consortium (WPC) Qi and Power Matters Alliance (PMA) protocols. These protocols allow a wireless power system to work with both inductive charging standards. The bq51222 device provides a single-device power conversion (rectification and regulation) and digital control and communication for both standards. This device has autonomous detection of protocol and requires no additional active devices. The bq51222 complies with the WPC v1.2 and PMA communication protocol. With the WPC or a PMA primary-side controller, the Texas Instruments bq51222 enables a complete wireless power transfer system for a wireless power supply solution. The receiver allows for synchronous rectification, regulation, and control, and communication to all exist in a market-leading form factor, efficiency, and solution size.Features
- Robust 5W solution with 50% lower losses for improved thermals
- Inductorless receiver for lowest height profile solution
- Adjustable output voltage (4.5 to 8V) for coil and thermal optimization
- Fully synchronous rectifier with 96% efficiency
- 97% efficient post regulator
- 79% system efficiency at 5W
- WPC v1.2 and PMA compliant communication
- Patented transmitter pad detect function improves user experience
- I2C communication with a host
Applications
- Smartphones, tablets, and headsets
- Wi-Fi hotspots
- Power banks
- Other handheld devices
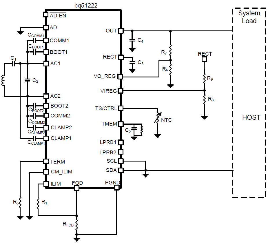
Simplified Schematic
Paskelbta: 2017-03-15
| Atnaujinta: 2023-11-13
