Texas Instruments bq25773 Buck-Boost Battery Charge Controller
Texas Instruments bq25773 Buck-Boost Battery Charge Controller is a synchronous NVDC buck-boost battery charge controller to charge a 2- to 5-cell battery from a wide range of input sources. These input sources include USB adapters, extended power range (EPR) USB-C™ Power Delivery (PD) sources, standard power range (SPR) USB-C Power Delivery (PD) sources, and traditional adapters. The device offers a low component count, high-efficiency solution for space-constrained, 2- to 5-cell battery charging applications.The NVDC configuration allows the system to be regulated based on battery voltage. It ensures that the system's minimum voltage does not drop below it. The system keeps operating even when the battery is completely discharged or removed. When load power exceeds the input source rating, the battery goes into supplement mode, preventing the system from crashing. The Texas Instruments bq25773 is available in a 36-pin 4mm × 5mm WQFN package.
Features
- TI patented quasi dual phase buck-boost narrow voltage DC (NVDC) charger for USB-C Extended Power Range (EPR) interface platform
- 3.5V to 40V input range to charge 2- to 5-cell battery
- Charge current up to 16.3A/30A based on 5mΩ/2mΩ sensing resistor
- Input current limit up to 8.2A/16.4A based on 10mΩ/5mΩ sensing resistor
- Support USB 2.0, USB 3.0, USB 3.1, USB-C power delivery, and extended power range input current setting
- Input Current Optimizer (ICO) to extract max input power without overloading the adapter
- Integrated Fast Role Swap (FRS) feature following USB-PD specification
- Seamless transition between quasi-dual phase buck, buck-boost, and boost operations
- Input current and voltage regulation (IINDPM and VINDPM) against source overload
- Battery supplements system when the adapter is fully loaded
- IMVP8/IMVP9 compliant system features for Intel platform
- Enhanced Vmin Active Protection (VAP) mode supplements battery from input capacitors during system peak power spike following current Intel specifications
- Comprehensive PROCHOT profile
- Two-level discharge current limit PROCHOT profile to avoid battery wearout
- System power monitor (PSYS)
- TI patented dual random spread spectrum (DRSS) for meeting IEC-CISPR 32 EMI specification
- TI patented Pass-Through Mode (PTM) for > 99% efficiency and battery fast charging support
- Input and battery current monitor through dedicated pins
- Integrated 16-bit ADC to monitor voltage, current, and power
- Battery MOSFET ideal diode operation in supplement mode
- Power up the USB port from a battery (USB OTG)
- 3V to 5V OTG
- Output current limit up to 3A based on 10mΩ sensing resistor
- 600kHz/800kHz programmable switching frequency
- I2C host control interface for flexible system configuration
- High accuracy for the regulation and monitor
- ±0.5% charge voltage regulation
- ±2% charge current regulation
- ±2% input current regulation
- ±2% input/charge current monitor
- Safety
- Thermal regulation and thermal shutdown
- Input, system, battery overvoltage protection
- Input, MOSFET, inductor overcurrent protection
- 36-pin 4.0mm × 5.0mm WQFN package
Applications
- Standard notebook PC and Chromebook
- Appliances (battery charger and oxygen concentrator)
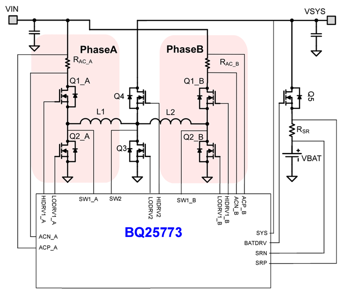
Application Diagram
Paskelbta: 2024-10-16
| Atnaujinta: 2025-10-28
