STMicroelectronics SRK2001A Controller
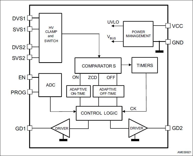
STMicroelectronics SRK2001A Controller features a control scheme for secondary side synchronous rectification in LLC resonant converters. The controllers provide two high-current gate drive outputs, each capable of directly driving N-channel power MOSFETs. Each gate driver is controlled separately, and an interlock logic circuit prevents the two synchronous rectifier MOSFETs from conducting simultaneously.
Features
- Secondary side synchronous rectification controller optimized for LLC resonant converter
- Dual gate driver for N-channel MOSFETs
- Adaptive turn-off logic
- Turn-on logic with adaptive masking time
- Auto-compensation of parasitic inductance
- 50μA quiescent current consumption mode
- VCC operating voltage range 4.5V to 32V
- High voltage drain-to-source Kelvin sensing for each SR MOSFET
- Operating frequency up to 500kHz
- Programmable exit load levels from burst mode
- SSOP10 package
Applications
- AC-DC adapters
- All-in-one PC
- High-end flat panel TV
- 80+/85+ compliant ATX SMPS
- 90+/92+ compliant SERVER SMPS
- Industrial SMPS
Block Diagram
COMPLETE YOUR DESIGN
Paskelbta: 2018-03-28
| Atnaujinta: 2025-12-09
