Power Integrations LinkSwitch-CV Family
Power Integrations LinkSwitch-CV Family energy-efficient, off-line switcher family dramatically simplifies CV converters by eliminating the optocoupler, all secondary CV control circuitry, and bias winding supply (IC is self-biasing). The Power Integrations LNK623-626 family is ECOSmart® energy efficient with a no-load consumption of less than 200mW at 230VAC and down to below 70mW with optional external bias. The LinkSwitch-CV switcher family includes advanced performance features that compensate for external component temperature variations and offer very tight IC parameter tolerances using proprietary trimming technology. The Power Integrations device also offers auto-restart protection that reduces delivered power by more than 95% for output short circuit and all control loop faults. The switcher family is ideal for use in DVD/STB, adapters, standby and auxiliary supplies, home appliances, white goods, consumer electronics, and industrial controls.Features
- Eliminates optocoupler and all secondary CV control circuitry
- Eliminates bias winding supply – IC is self-biasing
- Compensates for external component temperature variations
- Very tight IC parameter tolerances using proprietary trimming
technology
- Continuous and/or discontinuous mode operation for design
flexibility - Frequency jittering greatly reduces EMI filter cost
- Even tighter output tolerances achievable with external resistor selection/trimming
Safety
- Auto-restart protection reduces delivered power by >95% for
output short-circuit and all control loop faults (open and shorted
components) - Hysteretic thermal shutdown – automatic recovery reduces power
supply returns from the field
- Meets HV creepage requirements between Drain and all other pins,
both on the PCB and at the package
Applications
- DVD/STB
- Adapters
- Standby and auxiliary supplies
- Home appliances, white goods, and consumer electronics
- Industrial controls
Additional Resources
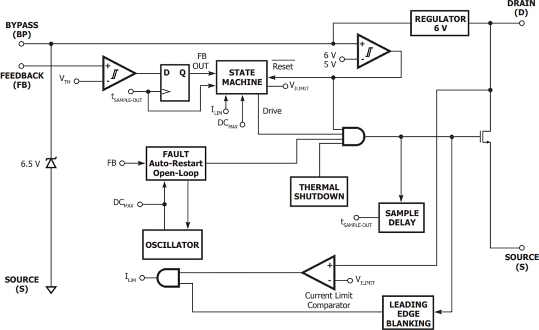
Block Diagram
Typical Application Circuit
Paskelbta: 2009-02-09
| Atnaujinta: 2022-03-11
