onsemi NCP167 Ultralow Noise & High PSRR LDO Regulators
onsemi NCP167 Ultralow Noise & High PSRR LDO Regulators are capable of supplying a 700mA output current. The regulators meet RF and analog circuits requirements. The NCP167 provides low noise, high PSRR, low quiescent current, and very good load/line transients. The device works with a 1 F input and a 1 F output ceramic capacitor. onsemi NCP167 Ultralow Noise & High PSRR LDO Regulators are available in two thicknesses: Ultrasmall 0.35P, 0.65x0.65mm Chip Scale Package (CSP) and XDFN4 0.65P, 1x1mm CSP.Features
- 1.9V to 5.5V operating input voltage range
- 1.8V to 5.2V fixed voltage option available
- ±2% accuracy over load/temperature
- 12A typical quiescent current
- Typ. 0.1A standby current
- 210mV at 700mA dropout
- Typical 85dB at 20mA, f = 1kHz PSRR
- 8.5µVRMS Ultra Low Noise:
- Stable with 1 F small case size ceramic capacitors
- Available in
- WLCSP4 0.65mm x 0.65mm x 0.33mm
- XDFN4 1mm x 1mm x 0.4mm
- Pb−Free, halogen-free/BFR-free, and RoHS compliant
Applications
- Battery-powered equipment
- Wireless LAN devices
- Smartphones, tablets
- Cameras, DVRs, set-top boxes, and camcorders
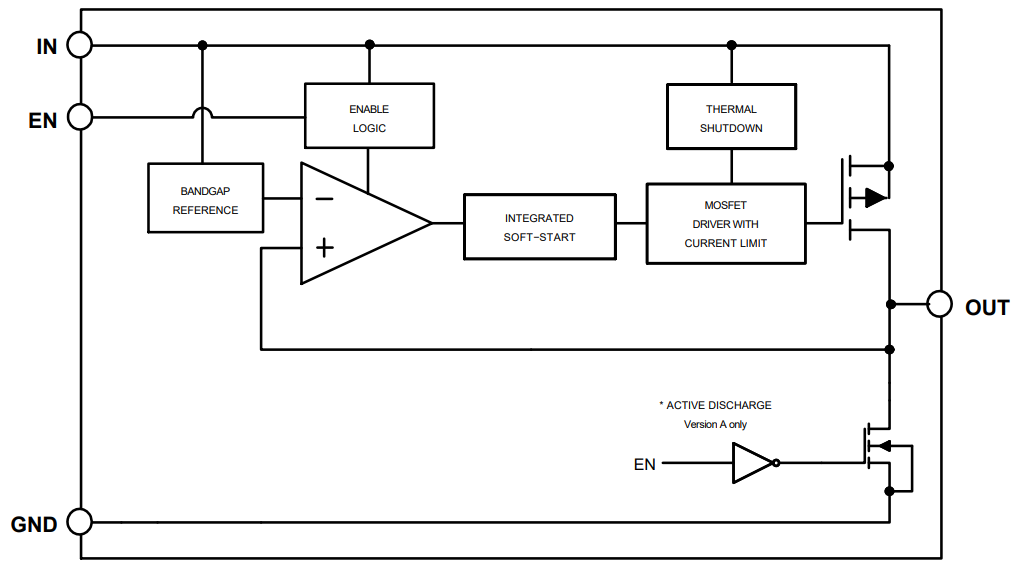
Block Diagram
Paskelbta: 2018-12-17
| Atnaujinta: 2023-01-24
