onsemi Heat Pumps
The heat pump stands as a cornerstone of the global shift towards secure and sustainable heating, harnessing low-emissions electricity to provide reliable warmth. While its primary function is heating, innovative reverse cycle models also offer cooling capabilities. Moreover, by efficiently recovering waste heat and elevating its temperature to practical levels, heat pumps hold immense potential for energy conservation. As businesses pivot towards a low-carbon future, there's a growing demand for more efficient power semiconductors. Balancing cost, footprint, and efficiency is paramount in this pursuit. onsemi Intelligent Power Modules (IPMs) emerge as a noteworthy solution within the heat pump market, offering compact design, high power density, and advanced control features.Design Solutions
- High power density with minimum power dissipation, high efficiency, and low EMI
- Scalable design for different heat pump power scaling
- Robust design and integration for long life with protection from environmental influences
- Smaller inverter package defines the entire design and allows downsizing
Applications
- Industrial
- Smart buildings and citites
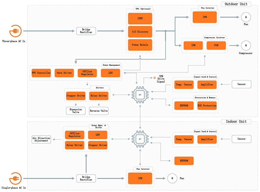
System Implementation
Single-Phase Block Diagram
Three-Phase Block Diagram
Videos
Paskelbta: 2024-02-22
| Atnaujinta: 2024-05-28
