onsemi NCP59744 Linear Regulators
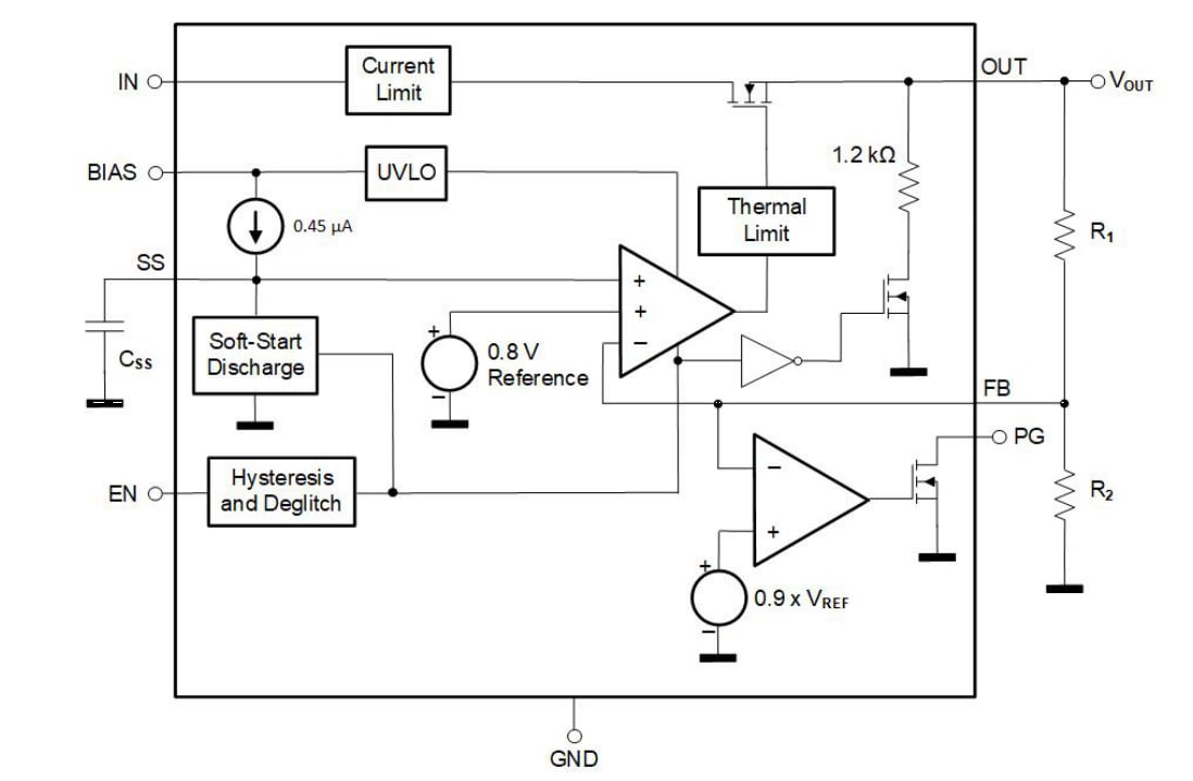
onsemi NCP59744 Linear Regulators provide an output current above 3.0A with a dropout voltage of 75mV at full load current. The NCP59744 Regulators are stable with ceramic and other low ESR output capacitors. The NCP59744 Linear Regulators include an adjustable output voltage version with output voltage down to 0.8V.The onsemi NCP59744 Linear Regulators have internal protection features consisting of a built-in thermal shutdown and output current limiting protection. User-programmable soft-start and power good pins are available. The NCP59744 is available in DFN10 3x3, QFN20 5x5, and WLCSP10 packages.
Features
- Output current in excess of 3.0A
- 0.25% Typical accuracy over line and load
- 0.8V to 5.5V VIN Range
- 2.2V to 5.5V VBIAS Range
- 0.8V to 3.6V Output voltage range
- 75mV at 3A Dropout voltage
- Programmable soft start
- Open drain power good output
- Excellent transient response
- Current limit and thermal shutdown protection
- Pb-Free and RoHS Compliant
Applications
- Telecom and industrial equipment point of load regulation
- FPGA, DSP and logic power supplies
- Switching power supply post regulation
- Applications with specific start-up time or sequencing requirements
Typical Application Schematic
Simplified Schematic Block Diagram
Paskelbta: 2021-02-24
| Atnaujinta: 2024-05-16
