Monolithic Power Systems (MPS) MPM3824C Ultra-Small Power Modules
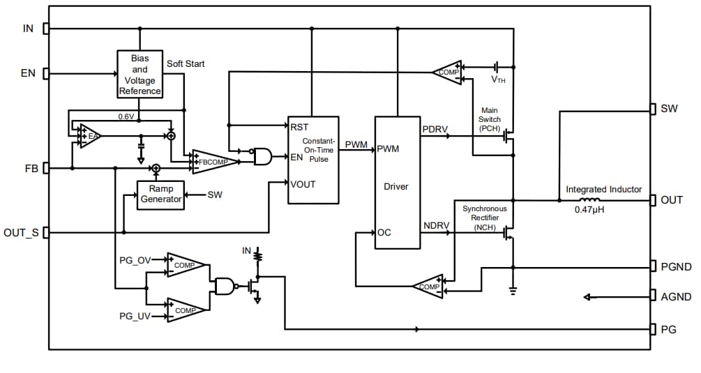
Monolithic Power Systems (MPS) MPM3824C Ultra-Small Power Modules are synchronous ultra-small modules with an integrated inductor. These power modules achieve up to 2A of continuous output current from a 2.75V to 6V input voltage range, with excellent load and line regulation. The MPM3824C modules deliver up to 85% efficiency and 100% duty cycle in dropout. These power modules operate in Forced Continuous Conduction Mode (FCCM) to deliver a small output voltage ripple, load regulation, and load transient response. The MPM3824C modules use Constant-On-Time (COT) control with input voltage feed-forward to stabilize the switching frequency across the input range.The MPM3824C power modules include protection features such as cycle-by-cycle Over-Current Protection (OCP), Short-Circuit Protection (SCP) with hiccup mode, and thermal shutdown. These power modules require a minimum number of external components and are available in ECLGA-14 (2.5mm x 2.5mm x 1.2mm) package. The MPM3824C modules are ideal for optical modules, FPGA, ASIC, and other applications that require low ripple noise and a small PCB area.
Features
- Ultra-low noise
- Forced Continuous Conduction Mode (FCCM)
- 100% duty cycle in dropout
- Cycle-by-cycle Over-Current Protection (OCP)
- Short-Circuit Protection (SCP) with hiccup mode
- Thermal shutdown
- Enable (EN) and Power Good (PG) for power sequencing
- Available in ECLGA-14 (2.5mm x 2.5mm x 1.2mm) package
Specifications
- Up to 2A of continuous output current (IOUT)
- 2.75V to 6V input voltage (VIN) range
- -40°C to 85°C operating junction temperature range
- Adjustable output voltage from 0.6V
Applications
- FPGA, ASIC, and DSP power
- Optical modules
- LDO replacements
- Power for portable products
- Storage:
- Solid-State Drives (SSD)
- Hard-Disk Drives (HDD)
- Space-constrained applications
Application Circuit Diagram
Functional Block Diagram
Additional Resources
Paskelbta: 2023-06-09
| Atnaujinta: 2024-10-29
