Monolithic Power Systems (MPS) MP9841/MPQ9841 Synchronous Step-Down Converters
Monolithic Power Systems (MPS) MP9841/MPQ9841 Synchronous Step-Down Converters offer a switch-mode and built-in power MOSFETs. The compact solution achieves 1A of continuous output current with excellent load and line regulation over a wide 3.3V to 36V input supply range. The MP9841/MPQ9841 switching frequency programs or synchronizes to an external clock of 350kHz to 2.5MHz. The device's synchronous operation and ultralow 14μA sleep mode quiescent current support high efficiency over the output current load range. These features allow the MP9841/MPQ9841 to be used in various step-down applications in automotive input environments and battery-powered applications.The MPS MP9841/MPQ9841 Synchronous Step-Down Converters have a peak-current-mode operation delivering a fast transient response and eases loop stabilization. The excellent low dropout performance permits the converters to be used in high duty cycle applications.
Furthermore, the MP9841/MPQ9841 employs full protection features, including over-current protection (OCP), short-circuit protection (SCP), and thermal shutdown. The open-drain power good (PG) signal indicates when the output is within 10% of its nominal voltage.
The MP9841/MPQ9841 is encased in a space-saving QFN-16 (3mm x 4mm) package and the MPQ9841 is AEC-Q100 Qualified.
Features
- 2μA Low shutdown supply current
- 14μA No-load quiescent current
- Internal 125mΩ high-side and 115mΩ low-side MOSFET
- 350kHz to 2.5MHz Programmable switching frequency
- Power Good (PG) output
- External Soft Start (SS)
- 80ns Minimum on time
- Selectable forced CCM and AAM
- Low dropout mode
- Hiccup Over-Current Protection (OCP)
- Available in a QFN-16 (3mm x 4mm) package
- AEC-Q100 Qualified (MPQ9841)
Applications
- Automotive systems
- Industrial power systems
Additional Resources
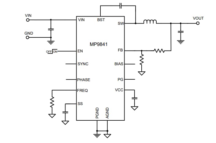
Typical Application
Efficiency vs. Load Current
Paskelbta: 2022-02-08
| Atnaujinta: 2022-12-20
