Monolithic Power Systems (MPS) MP3363 Boost LED Drivers
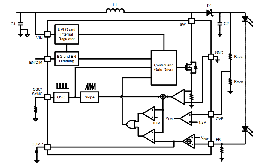
Monolithic Power Systems (MPS) MP3363 Boost LED Drivers offer an ideal solution for low-current and high-current boost applications. The MP3363 provides a low 0.2V feedback voltage (VFB), allowing higher efficiency in white LED driver applications. The device regulates the output voltage (VOUT) up to 36V, with an efficiency as high as 95%. Additionally, the current mode regulation and external compensation components permit the MP3363 control loop to be optimized across a wide variety of input voltages.The MPS MP3363 Boost LED Drivers deliver analog dimming and pulse-width modulation (PWM) dimming on the same pin. An input PWM signal with a dimming frequency below 2kHz initiates PWM dimming, while an input PWM signal with a dimming frequency above 5kHz initiates analog dimming.
The MP3363 drivers implement many protection features, including soft start, cycle-by-cycle current limit, and input under-voltage lockout (UVLO) protection that prevents the sensitive external circuitry from being damaged or overstressed during start-up or potential overload current conditions.
The MP3363 Boost LED Drivers are housed in a TSOT23-8 package.
Features
- Wide 1.8V to 36V input voltage range
- 1A Peak current limit
- 0.5μA Shutdown current
- Low 200mV Feedback Voltage (VFB)
- 200kHz to 2.2MHz Configurable Switching Frequency (fSW)
- Internal 100mΩ, 40V power switch
- High efficiency
- Analog dimming and Pulse-Width Modulation (PWM) dimming
- Under-Voltage Lockout (UVLO) Protection
- Open/Short LED protection
- Short FB to GND protection
- Soft start
- Thermal Shutdown (TSD)
- Available in a TSOT23-8 package
Applications
- Two AA powered backlighting
- LCD Backlighting
- General lighting
Typical Application
Block Diagram
Paskelbta: 2022-06-06
| Atnaujinta: 2023-02-01
