Monolithic Power Systems (MPS) MP2122A Switching Voltage Regulators
Monolithic Power Systems (MPS) MP2122A Switching Voltage Regulators are internally compensated, 1MHz fixed switching frequency, PWM, synchronous, and step-down regulators with advanced light-load mode. These regulators integrate dual 80mΩ high-side switches and 35mΩ synchronous rectifiers for high efficiency without an external Schottky diode. The MP2122A switching voltage regulators operate from a 2.7V to 6V input voltage range, 0.608V output voltage, and 45μA quiescent current.The MP2122A switching voltage regulators feature Cycle-by-Cycle Over-Current Protection (OCP) and thermal shutdown. These regulators offer >93% peak efficiency, 180° phase-shifted operation, and 100% duty cycle operation. The MP2122A switching voltage regulators are used in applications such as DVD drivers, portable instruments, smartphones and feature phones, and battery-powered devices.
Features
- 1MHz fixed switching frequency
- Advanced light-load mode
- >93% peak efficiency
- >80% light-load efficiency
- 180° phase-shifted operation
- Cycle-by-Cycle Over-Current Protection (OCP)
- Short-Circuit Protection (SCP) with hiccup mode
- 100% duty cycle operation
- Thermal shutdown
- Available in a TSOT23-8 package
Specifications
- Dual 2A output current
- 2.7V to 6V wide operating input voltage range
- 0.608V to VIN adjustable output voltage
- 80mΩ and 35mΩ internal power MOSFET
- 45μA quiescent current
Applications
- Small/handheld devices
- DVD drivers
- Portable instruments
- Battery-powered devices
- Smartphones and feature phones
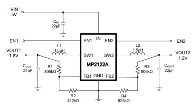
Application Circuit Diagram
Paskelbta: 2021-11-12
| Atnaujinta: 2023-01-19
