Mikroe MIKROE-3309 Waveform Click
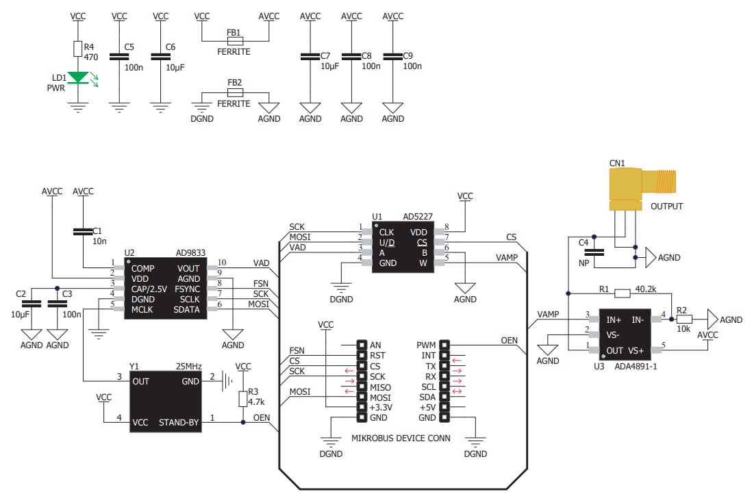
Mikroe MIKROE-3309 Waveform Click is a sine/triangle/square waveform generator that reproduces frequencies up to 12MHz. This Mikroe click incorporates the Analog Devices AD9833 Direct Digital Synthesis (DDS) low-power programmable waveform generator IC. The AD9833 IC requires a very low count of additional components apart from the external clock source. This click features low power consumption, 28-bit accumulator resolution, integrated sinewave Read Only Memory Look-Up Table (ROM LUT), and a high-quality SMA connector for signal protection. The waveform click comes with Analog Devices AD5227 64-position digital potentiometer and ADA4891 high-speed rail-to-rail operational amplifier. This click is supported by a mikroSDK-compliant library that simplifies software development. Typical applications include test equipment, frequency sweep/clock generators, line loss or attenuation testers, waveform generators, and fluid flow measuring applications.Features
- Waveform generator based on DDS
- Low-power consumption
- 0MHz to 12MHz (5MHz sine) in steps of 0.1Hz
- 28-bit accumulator resolution
- Integrated sinewave ROM LUT
- High-quality SMA connector for signal protection
- SPI interface
- Onboard modules
- AD9833 low-power programmable waveform generator
- AD5227 64-position digital potentiometer
- ADA4891 high-speed rail-to-rail operational amplifier
- 3.3V input voltage
- 42.9mm x 25.4mm dimensions
Waveform Click Overview
Waveform Click Schematic Diagram
Additional Resources
Paskelbta: 2019-04-01
| Atnaujinta: 2023-09-19
