Microchip Technology WILCS02 Wi-Fi® Network Controller ICs/Modules
Microchip Technology WILCS02 Wi-Fi® Network Controller Modules are fully RF and Wi-Fi Alliance™-certified wireless modules based on the WILCS02IC single chip 2.4GHz and IEEE® 802.11b/g/n-compliant IC. The WILCS02IC features an integrated High-Power Amplifier (HPA), Low-Noise Amplifier (LNA), and Radio Frequency (RF) switches for TX/RX control. WILCS02IC is a Link Controller IC with a hardware-based security accelerator. The WILCS02IC and WILCS02 module operates at a single supply voltage VDD and VDDIO (3.3V typical).The Microchip Technology WILCS02 module provides a Secure Digital Input Output (SDIO) or Serial Peripheral Interface (SPI) to interface with the host controller. It is available with either an onboard Printed Circuit Board (PCB) antenna or a U.FL connector for an external antenna.
Features
- Compliant with IEEE 802.11b/g/n single spatial stream of 20MHz channel bandwidth
- Protected Management Frame (PMF) handled in hardware, WPA3 support
- Integrated Power Amplifier (PA), TX/RX switch and power management
- Internal flash memory (up to 2MB) to store firmware
- Immutable secure boot with hardware root of trust
- Security
- Hardware-accelerated security modes (CryptoMaster) with built-in Direct Memory Access (DMA) support
- Encryption engines [Advanced Encryption Standard (AES) and Triple Data Encryption Standard (TDES) with different NIST modes of operation]; Electronic Code Book (ECB), Cypher Block Chaining (CBC), Counter Mode (CTR), Cypher Feedback Mode (CFB), and Output Feedback Mode (OFB); 128b, 192b, and 256b AES key sizes
- SHA-1/SHA-2, AES GCM (Galois/Counter mode), and HMAC/AES CMAC authentication engines
- On-chip oscillator for Non-Deterministic Random Number Generator (NDRNG)
- Multi-purpose public key crypto engine supporting the following algorithms
- Elliptic-Curve Cryptography (ECC)/ECDH/ECDSA with standard NIST prime curves up to 521-bit, Curve25519 and Ed25519
- RSA up to 2048-bit keys
- Hardware-accelerated security modes (CryptoMaster) with built-in Direct Memory Access (DMA) support
- Supports host-assisted firmware side-loading
- Hardware-based IEEE 802.15.2 compliant 3-wire Packet Traffic Arbitration (PTA) interface for Wi-Fi/BLUETOOTH® coexistence
- SDIO/SPI host interface on a supported Linux host system
- Secure Device Firmware Upgrade (DFU)
- Operating conditions
- WILCS02IC
- 3.0V to 3.6V operating voltage VDD and VDDIO, 3.3V typical
- -40°C to +105°C operating temperature range
- WILCS02 module
- 3.0V to 3.6V operating voltage VDD and VDDIO, 3.3V typical
- -40°C to +85°C operating temperature range
- WILCS02IC
- Variants
- PCB antenna (WILCS02PE)
- U.FL connector for external antenna (WILCS02UE)
- Package options
- 48-pin Very Thin Quad Flat No-lead (VQFN), 7mm x 7mm x 0.9mm (WILCS02IC)
- 28-pin SMD package with RF shield on top, 21.7mm x 14.7mm x 2.1mm (WILCS02 module)
- Certifications
- WILCS02 module certified to FCC, ISED, UKCA, and CE radio regulations and Wi-Fi Alliance™
- RoHS and REACH compliant
Applications
- Smart factories and control devices
- Security systems and CCTV
- Smart momes/lighting and smart locks
- Computing, Wi-Fi dongles, and protocol bridging
- Remote control
- Wearable smart devices
- Industrial control
Block Diagram
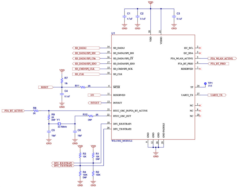
Connection and Interface Diagram
Paskelbta: 2024-11-11
| Atnaujinta: 2025-06-26
