Microchip Technology MEC1703 Embedded Controller
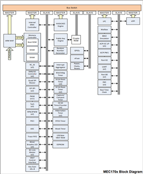
Microchip Technology MEC1703 Embedded Controller is a highly-configurable, mixed signal, advanced I/O controller customized for notebooks and industrial computing platforms. The MEC1703 incorporates a 32-bit features an Arm® Cortex®-M4F Microcontroller core with a closely-coupled SRAM for code and data. A secure bootloader is used to download the custom firmware image from the system’s shared SPI Flash device, thereby allowing system designers to customize the device’s behavior.Features
- Arm® Cortex®-M4F processor core
- Complete Arm-standard debug support
- Comprehensive Arm-standard trace support
- Internal memory of up to 480KB of SRAM
- Enhanced Serial Peripheral Interface (eSPI) - Intel eSPI specification compliant
- Supports LPC bus frequencies of 19MHz to 33MHz
- Four EC-based SMBus 2.0 host controllers
- Five independent hardware driven PS/2 ports
- One quad Serial Peripheral Interface (SPI) controller
- 18 x 8 Interrupt capable multiplexed keyboard scan matrix
- Four breathing/blinking LED interfaces
- Multi-purpose AES cryptographic engine of hardware support for ECB, CTR, CBC and OFB AES modes
- Cryptographic hash engine with support for SHA-1, SHA-256, SHA-512
- Public key cryptographic engine with hardware support for RSA and elliptic curve public key algorithms and RSA keys length of 1024 or 2048 bits
- True random number generator of 1K bit FIFO
- Monotonic counter
- RoHS compliant
The Microchip Technology MEC1703 Embedded Controller is available in WFBGA-144 and WFBFA-169 packages.
Specifications
- 18x8 keyboard scan matrix
- Customer programmable RAM
- eSPI, LPC, I2C host interfaces
- Crypto engine
- Deep sleep S5
- 2 fan tachometer inputs
- 48MHz max operating frequency
- 8024 keyboard controller
- 480KB (Code + Data) code storage
- 32KB data RAM
- 2KB EEPROM
- 148 GPIO
- 144-WFBGA (SZ) package
- 4 LED
- 8 Analog to Digital Converters (ADC)
- 2 BC links
- 1 AMD SB-TSI
- 5 ACPI interfaces
Paskelbta: 2017-12-27
| Atnaujinta: 2022-04-04
