Microchip Technology MCP47FVBx/FEBx Volatile/Nonvolatile DACs
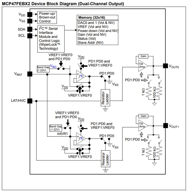
Microchip Technology MCP47FVBx/FEBx Volatile/Nonvolatile DACs are single and dual voltage output DACs with volatile/nonvolatile memory and I2C serial interface. These DACs feature a two-wire I2C-compatible serial interface for standard (100kHz), fast (400kHz), or high-speed (1.7MHz and 3.4MHz) modes. The MCP47FVBx/FEBx DACs can select the VREF pin, the device VDD, or the internal band-gap voltage as its voltage. When VDD is selected, VDD is connected internally to the DAC reference circuit. The output buffer's gain can be set to 1 or 2 when the VREF pin is used. These DACs offer rail-to-rail output, 6µs fast settling time, power-on/brown-out reset protection, and low power consumption. The MCP47FVBx/FEBx DACs are available in an 8-lead TSSOP package and operate within the -40°C to +125°C temperature range. These DACs from Microchip Technology are available in 8-bit (MCP47FVB0X/MCP47FEB0X), 10-bit (MCP47FVB1X/MCP47FEB1X), and12-bit (MCP47FVB2X/MCP47FEB2X) output voltage resolutions. Typical applications include sensor calibration, setpoint or offset trimming, low-power portable instrumentation, PC peripherals, data acquisition systems, and motor control.Features
- Operating voltage range
- 2.7V to 5.5V (full specifications)
- 1.8V to 2.7V (reduced device specifications)
- Output voltage resolutions
- 8-bit: MCP47FVB0X/MCP47FEB0X (256 steps)
- 10-bit: MCP47FVB1X/MCP47FEB1X (1024 steps)
- 12-bit: MCP47FVB2X/MCP47FEB2X (4096 steps)
- Rail-to-rail output
- 6µs fast settling time
- DAC voltage reference source options
- Device VDD
- External VREF pin (buffered or unbuffered)
- Internal band-gap (1.22V typical)
- Output gain options
- 1x unity
- 2x (when not using internal VDD as voltage source)
- Power-on/brown-out reset protection
- Power-down modes
- Disconnects output buffer (high impedance)
- Selection of VOUT pull-down resistors (100kΩ or 1kΩ)
- Low power consumption
- Normal operation: <180µA (single), 380µA (dual)
- Power-down operation: 650nA (typical)
- I2C interface
- 8-lead TSSOP package
- -40°C to +125°C operating temperature range
Applications
- Set-point or offset trimming
- Sensor calibration
- Low-power portable instrumentation
- PC peripherals
- Data acquisition systems
- Motor control
Datasheets
Paskelbta: 2020-01-29
| Atnaujinta: 2024-07-11
