M5Stack M129 HMI Interface Module
M5Stack M129 HMI Interface Module is an interactive module that provides a rotary encoder, two input buttons, and 2 LED indicators. This module uses STM32F030 as the acquisition and communication MCU and also communicates with the M5 host through I2C. The M129 HMI interface module offers a 500mAh built-in lithium battery and port C and port B interfaces on the module. This module features Arduino and UIFlow programming platforms and human-machine interaction (rotary encoder, two input buttons, and two LED indicator lights). The M129 HMI interface module operates at 0°C to 40°C operating temperature range and 5V supply voltage. This module is ideally used in industrial control, embedded systems, and smart home applications.Features
- STM32F030F4P6, Arm® Cortex-M0 at 16KB flash and 4KB SRAM
- Human-machine interaction (rotary encoder, two input buttons, and two indicator lights)
- Port B and Port C interfaces
- Kit includes 1xHMI module
- Arduino and UIFlow programming platform
- 0°C to 40°C operating temperature range
- 5V supply voltage
Applications
- Industrial control
- Embedded systems
- Smart home
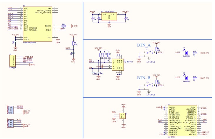
Schematic Diagram
Dimension Diagram
Paskelbta: 2023-08-09
| Atnaujinta: 2023-09-25
