Diodes Incorporated AP66300Q Evaluation Board
Diodes Incorporated AP66300Q Evaluation Board has a simple layout and allows access to the appropriate signals through test points. The Diodes Incorporated AP66300Q board can assess the AP66300Q's performance. The AP66300Q converters include an adjustable switching frequency, internally compensated with a 500kHz default internal frequency.Features
- Simple layout that allows access to the appropriate signals through test points
- Assess the AP66300Q's performance
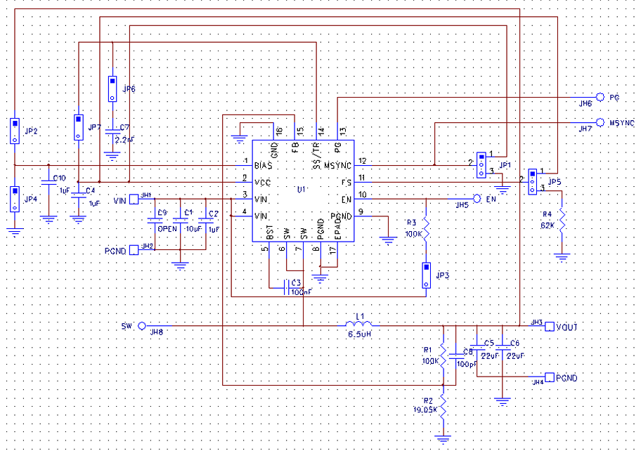
SCHEMATIC
Paskelbta: 2024-02-13
| Atnaujinta: 2024-03-12
