Diodes Incorporated AL3353 High Performance Boost LED Controller
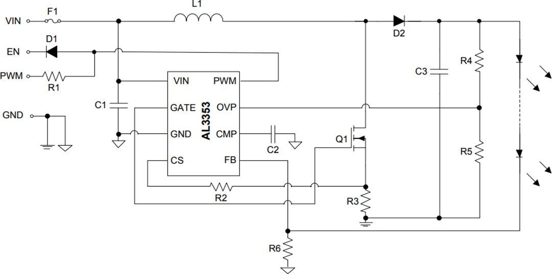
Diodes Incorporated AL3353 High-Performance Boost LED Controller is a highly integrated Light Emitting Diode Controller IC optimized for LCD monitor and TV backlighting applications. The Diodes Incorporated AL3353 features a PWM (Pulse Width Modulation) boost driver, which uses current mode control and fixed frequency operation to regulate the LED current. The LED current is sensed through an external current sense resistor. The voltage across the sensing resistor is compared with a reference level of 400mV. The error is amplified to control the pulse width of the power switch, thus regulating the current flowing through the LED. The AL3353 offers PWM-to-analog dimming mode for a wide range of dimming control.The AL3353 has comprehensive protection features such as power MOSFET overcurrent protection (OCP), output overvoltage protection (OVP), Diode and Inductor short protection, LED cathode short-to-GND protection, IC power supply undervoltage lockout (UVLO), LED open protection, VOUT short protection and overtemperature protection (OTP).
The AL3353 is in a compact, Pb-Free, RoHS-compliant SO-8 (Type TH2) package.
Features
- 9V to 40V wide input voltage range
- 400mV/±1.5% high precision feedback reference voltage
- 5kHz to 50kHz PWM frequency range
- Current mode PWM controller with good dynamic response
- PWM to analog dimming mode
- -40°C to +105°C operating temperature range
- SO-8 (Type TH2) package
- Pb-free
- Totally lead-free and fully RoHS compliant
- Halogen and antimony-free "Green" device
- Built-in comprehensive protections
- Undervoltage Lock Out (UVLO)
- Output Overvoltage Protection (OVP)
- Power MOSFET Overcurrent Protection (OCP)
- Diode and inductor short protection
- LED cathode short to GND protection
- LED open protection
- VOUT short protection
- Overtemperature Protection (OTP)
Block Diagram
Typical Application Circuit
Paskelbta: 2019-04-08
| Atnaujinta: 2023-07-20
