Broadcom ACPL-38JT Automotive Gate Drive Optocouplers
Broadcom ACPL-38JT Automotive Gate Drive Optocouplers are AEC-Q100 Grade 1 devices. The ACPL-38JT Automotive Gate Drive Optocouplers feature a bi-directional feedback channel used for desaturation sensing, fault feedback, and design configurability to protect the IGBT. Broadcom Automotive Gate Drive Optocouplers use Integrated Desaturation (VCE) Detection and Fault Status Feedback, making automotive IGBT VCE fault protection compact, affordable, and easy-to-implement while satisfying automotive AEC-Q100 Grade 1 semiconductor requirements. Broadcom R2Coupler isolation products provide the critical reinforced insulation and reliability needed in automotive and high temperature industrial applications.Features
- 2.5A maximum peak output current
- SO-16 package
- Optically isolated with FAULT status feedback
- CMOS/TTL compatible
- 500ns maximum switching speed
- "Soft" IGBT turn-off
- Inverting, noninverting, auto-reset, and auto shutdown user configurations
- -40°C to 125°C operating temperature range
- Regulatory approvals:
- UL1577, CSA
- IEC/EN/DIN EN 60747-5-5
Applications
- Automotive isolated IGBT/MOSFET inverter gate drive
- Automotive DC-DC converter
- AC and brushless DC motor drives
- Industrial inverters for power supplies and motor controls
- Un-interruptible power supplies
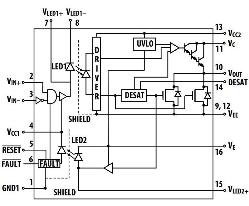
ACPL-38JT Functional Block Diagram
Paskelbta: 2011-05-02
| Atnaujinta: 2022-03-11
