Analog Devices / Maxim Integrated MAX77757 Evaluation Kit
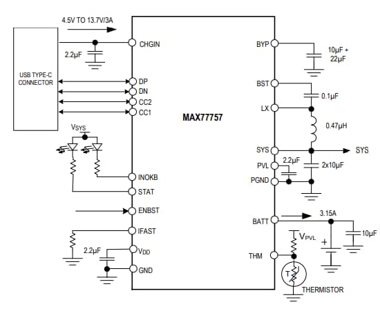
Analog Devices Inc. MAX77757 Evaluation Kit is a fully assembled and tested Printed Circuit Board (PCB). The MAX77757 kit is designed to evaluate MAX77757 IC a standalone 3.15A USB Type-C® autonomous charger with JEITA. The MAX77757 IC can operate from 4.5V to 13.7V input, with a fast-charge current up to 3.15A, and a maximum input current limit of 3A. The MAX77757 evaluation kit features USB Type-C CC detection, battery charging compliant with the USB battery charging specification, and proprietary adapter detection upon input insertion. This kit exhibits the automatic configuration of the charger input current limit to the maximum allowable current from the input source. The MAX77757 evaluation kit includes the variable resistor and thermistor to demonstrate the JEITA compliance.Features
- Up to 16V protection
- 13.7V maximum input operating voltage
- 3.15A maximum charging current
- 6A discharge current protection
- No firmware or communication required
- Integrated USB detection:
- Integrated CC detection for USB Type-C
- Integrated BC1.2 detection for legacy SDP, DCP, and CDP
- Integrated USB detection for common proprietary charger types
- Automatic input current limit configuration
- Safety:
- Charge safety timer
- JEITA compliance with NTC thermistor (MAX77757J)
- HOT/COLD stop charging with NTC thermistor (MAX77757H)
- Thermal shutdown
- Pin control of all functions:
- Resistor configurable fast-charge current
- ENBST pin to enable and disable reverse boost
- STAT pin to indicate charging status
- INOKB pin to indicate input Power-OK (POK)
- THM pin to disable charge
- Input voltage regulation with AICL
- Reverse boost capability up to 5.1V, 1.5A
- Integrated power path
- Integrated battery true-disconnect FET
- Proven PCB layout
- Fully assembled and Tested
Block Diagram
Additional Resource
Paskelbta: 2021-04-01
| Atnaujinta: 2023-04-13
