Analog Devices / Maxim Integrated MAX40056 Bidirectional Current Sense Amplifiers

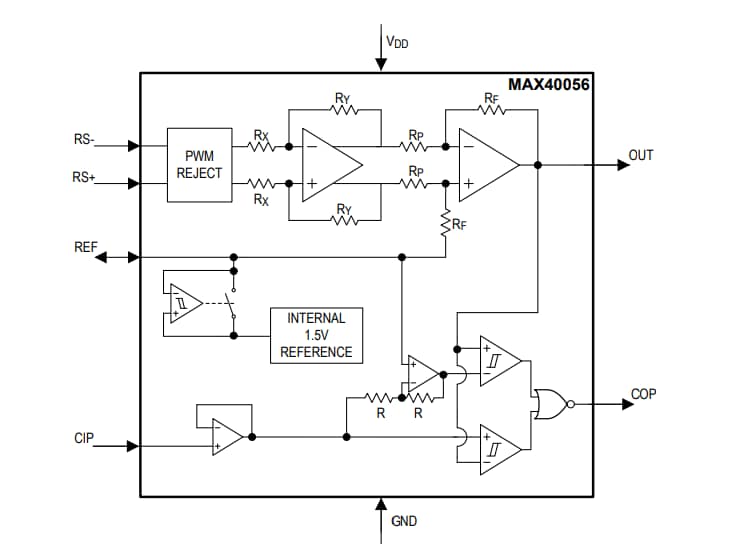
Analog Devices MAX40056 Bidirectional Current Sense Amplifiers offer an input common-mode range that extends from -0.1V to +65V, combined with protection against negative inductive kickback voltages to -5V. The MAX40056 Amplifiers are ideal for phase current monitoring of inductive loads where pulse width modulation controls the drive voltage and current. The MAX40056 implements an advanced technique to help reject common-mode input PWM edges with slew rates up to and beyond ±500V/µs. The device provides a standard mode rejection ratio (CMRR) of typically 60dB (50V, ±500V/µs input) and 140dB DC.

The Bidirectional Amplifiers feature an internal +1.5V reference for use with a nominal +3.3V power supply, in which the reference can also be used to drive an adjoining differential ADC. An internal or external reference can be used to define the trip threshold for the integrated overcurrent comparator, providing an immediate indication of an over-current fault condition. Analog Devices MAX40056 Bidirectional Current Sense Amplifiers allow a supply voltage of +2.7V to +5.5V and operate over a full -40°C to +125°C temperature range.

Features

  • Fast, 2μs PWM edge recovery (1%) from 500V/μs PWM edges
  • 60dB AC CMRR rejection at 50V, ±500V/μs PWM edges
  • 140dB DC CMRR rejection
  • -0.1V to +65V input voltage range
  • -5V to +70V protective immunity
  • 300kHz, -3dB bandwidth
  • Multiple gain options; 10V/V, 20V/V, 50V/V
  • Internal, 1% reference for bidirectional offset
  • 5μV (Typ) Input offset voltage
  • Rail-to-rail output
  • 2.02mm x 1.4mm WLP-8 and 8-pin μMAX
  • -40°C to +125°C temperature range

Applications

  • PWM H-bridge motor in-line/in-phase/winding current sensing
  • Solenoid current sensing
  • Current monitoring of inductive loads
  • Battery stack monitors

Videos

Block Diagram

Block Diagram - Analog Devices / Maxim Integrated MAX40056 Bidirectional Current Sense Amplifiers
Paskelbta: 2019-01-11 | Atnaujinta: 2023-04-24