Analog Devices / Maxim Integrated MAX25612 High-Voltage LED Controller
Analog Devices Inc. MAX25612 High-Voltage LED Controller is a single-channel high-brightness LED (HB LED) driver for automotive front-light applications. These applications include high beam, low beam, daytime running lights (DRL), turn indicators, fog lights, and other LED lights. It can take an input voltage from 5V to 48V and drive a string of LEDs with a maximum output voltage of 65V. The MAX25612 is fully synchronous and is suitable for boost and buck-boost applications that need synchronous rectification, providing efficiencies greater than 90%.The MAX25612 senses output current at the high side of the LED string. High-side current sensing is required to protect against shorts from the output to the ground or battery input. It is also the most flexible scheme for driving LEDs, allowing boost, high-side buck, or buck-boost mode configurations. The PWM input provides LED dimming ratios of up to 5000:1, and the ICTRL input provides additional analog dimming capability in the MAX25612. The MAX25612 also includes an FLT flag that indicates open string, shorted string, and thermal shutdown. The Analog Devices Inc. MAX25612 High-Voltage LED Controller has built-in spread-spectrum modulation for improved electromagnetic compatibility performance.
Features
- Integration minimizes BOM and cost
- +5.0V to +48V wide input voltage range with a maximum +65V boost output
- Integrated pMOS dimming FET driver
- ICTRL input for analog dimming
- Integrated high-side current-sense amplifier
- 200Hz ramp generator simplifies PWM dimming
- Simple to optimize for efficiency, board space, and input operating range
- Synchronous MOSFET driver improves efficiency by up to 5% for high-current boost, buck-boost, and high-side buck applications
- Programmable switching frequency (200kHz to 2.2MHz)
- 20-Pin TSSOP package with exposed pad and thermally enhanced 4mm x 4mm, 20-pin side-wettable TQFN packages
- Protection features increase system reliability
- Short circuit, overvoltage, and thermal protection
- Fault diagnosis through fault flag
- Automotive ready
- -40ºC to +125ºC operating temperature range
- AEC-Q100 qualified
Applications
- Automotive exterior lighting
- High-beam/low-beam/signal/position lights
- Daytime Running Lights (DRLs)
- Fog light and adaptive front-light assemblies
- Commercial, industrial, and architectural lighting
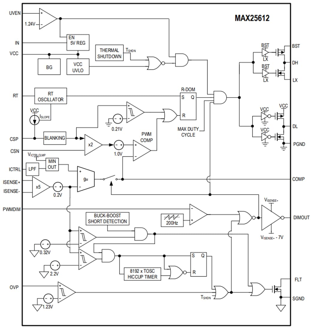
Functional Diagram
Paskelbta: 2019-10-11
| Atnaujinta: 2023-04-26
