Analog Devices / Maxim Integrated MAX1467x Overvoltage Protectors
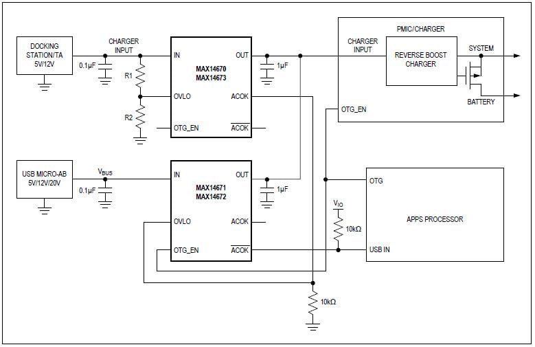
Analog Devices Inc. MAX1467x Overvoltage Protectors provide protection to circuits against positive faults up to +28VDC. These devices feature a low 65mΩ (typ) and WLP package on-resistance (RON) internal FETs to effectively minimize the voltage drop across the device. When the input voltage exceeds the overvoltage threshold, the internal FET is turned off to prevent damage to the protected components. Designers can adjust the overvoltage protection threshold with optional external resistors to any voltage between 5V and 22V.The series also features a reverse bias-blocking capability. Unlike other voltage regulators, when the MAX1467x device is disabled, the voltage applied to OUT does not feed back into IN. An extended -40°C to +85°C temperature range makes the ADI MAX1467x Overvoltage Protectors ideal for tablets, smartphones, E-readers, PC notebooks, and charging USB hosts.
Features
- Protect high-power portable devices
- Wide operating input voltage protection from +3V to +28V
- +100V Surge capability
- 4.5A Continuous current capability (WLP Package)
- Integrated 65mΩ (typ) N-channel MOSFET switch (WLP package)
- Flexible overvoltage protection design
- Wide +5V to +22V adjustable OVLO threshold range
- Active-low ACOK and ACOK indicate input is in range
- OTG Enable allows OUT to supply IN
- Preset accurate internal OVLO thresholds:
- 6.8V ±3% (MAX14670)
- 15.5V ±3% (MAX14671)
- 5.825V ±3% (MAX14672)
- Additional protection features increase system reliability
- OUT-IN reverse bias blocking capability
- Soft-start to mnimize inrush current
- Internal 15ms startup debounce
- Thermal shutdown protection
- Space saving
- 15-Bump, 1.6mm x 2.1mm, WLP package
- 10-Pin, 3mm x 3mm, TDFN package
Applications
- Charging USB hosts
- e-Readers
- PC Notebooks
- Smart phones
- Tablets
Functional Diagram
Typical Operating Circuit
Paskelbta: 2014-06-20
| Atnaujinta: 2023-04-18
