Analog Devices / Maxim Integrated DS3920 Fast Current Mirror
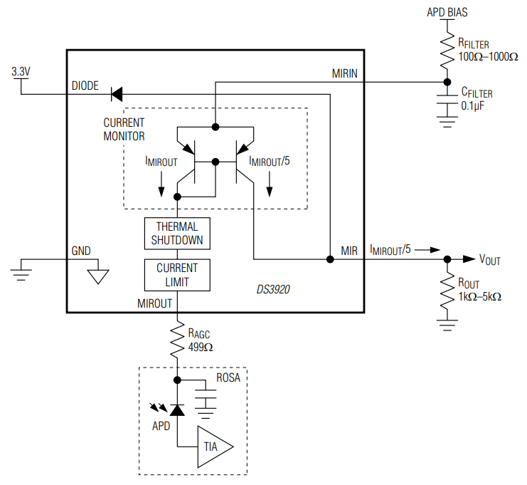
Analog Devices DS3920 Fast Current Mirror is designed for avalanche photodiode (APD) and PIN biasing and monitoring applications. A current clamp is included, as well as a voltage clamp. Current mirror output produces a signal 5:1 proportional to the APD current. The operating temperature range for the DS3920 Current Mirror from Analog Devices is -40°C to +85°C. The device is available in a 6-pin SOT23 package.Features
- 2.97V to 76V Wide voltage input range
- Current monitor
- Wide 250nA to 2mA range
- 5:1 Mirror ratio
- Fast 50ns time constant
- Current clamp (4.4mA or 20mA, typ)
- Voltage clamp protects subsequent output circuitry
- 6-Pin SOT23 (MAX4007 compatible)
Applications
- Avalanche Photodiode (APD) biasing
- PIN photodiode monitoring
- GEPON, GPON, 10GEPON, XGPON: ONU and OLT
Application Circuit
Paskelbta: 2012-01-18
| Atnaujinta: 2023-04-13
