Analog Devices Inc. LTC36xx/LTC7149 Series Step-Down Buck Regulators
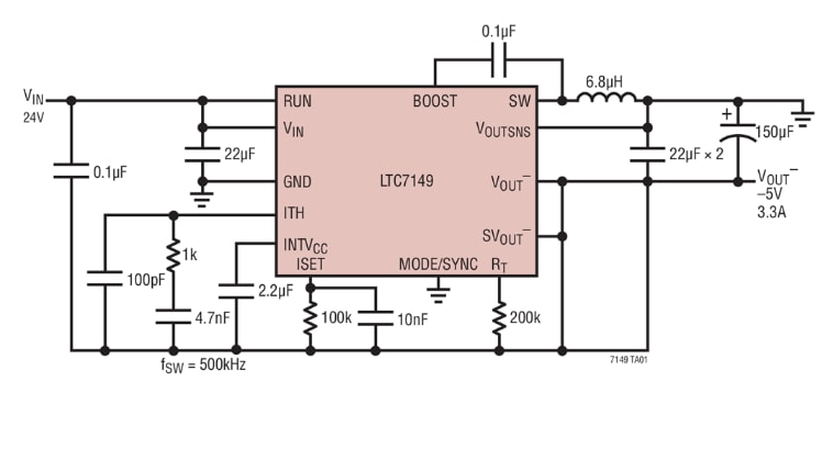
Analog Devices Inc. LTC36xx/LTC7149 Series Synchronous Step-Down Buck Regulators are high efficiency, monolithic, and excellent for inverting output applications. The LTC3623 and LTC3600 are programmed with a single external resistor. The LTC3649 and LTC7149 feature single resistor programmable output voltage, with high efficiency over a wide VOUT range.The LTC7149 has an inverting regulator operating from an input voltage range of 3.4V to 60V. The LTC3649 has an input voltage range of 3.1V to 60V. The LTC3623 and LTC3600 have operating voltage ranges of 4V to 15V.
Analog Devices Inc. LTC7149 and LTC3649 offer a peak current mode architecture that allows for fast transient response with inherent cycle-to-cycle current limit protection. LTC3623 and LTC3600 has operating frequency from 200kHz to 4MHz, and has unique constant on-time architecture that is ideal for high step-down ratio applications.
Features
- LTC7149
- 3.4V to 60V VIN range
- 0V to -28V VOUT range
- Single resistor VOUT programming
- Integrated 110mΩ top N-channel/50mΩ bottom n-channel MOSFETs
- 440µA regulated IQ
- 15µA shutdown IQ
- Board GND referenced I/O pins (RUN, PGOOD, MODE/SYNC)
- Accurate resistor programmable frequency (300kHz to 3MHz) with ±50% frequency sync range
- 92% efficiency with 12 VIN and -5VOUT
- ±0.8% output voltage accuracy
- Peak current mode operation
- Burst Mode® operation, forced continuous mode
- Programmable soft-start
- Overtemperature protection
- Available in 28-lead (4mm x 5mm) QFN and TSSOP packages
- LTC3649
- 3.1V to 60V VIN range
- 0V to VIN-0.5V VOUT range
- Single resistor VOUT programming
- Integrated 110mΩ top N-channel/50mΩ bottom n-channel MOSFETs
- 95% efficiency with 12VIN and 5VOUT
- 440µA regulated IQ
- 18µA shutdown IQ
- Accurate current monitoring (±4%) without sensor resistor
- Accurate resistor programmable frequency (300kHz to 3MHz) with ±50% frequency sync range
- Accurate programmable output current
- Input voltage regulation for MPPT applications
- ±0.8% output voltage accuracy
- Peak current mode operation
- Programmable wire drop compensation
- Burst Mode operation, forced continuous mode
- Internal compensation and programmable soft-start
- Overtemperature protection
- Available in thermally enhanced 28-lead (4mm x 5mm) QFN and TSSOP packages
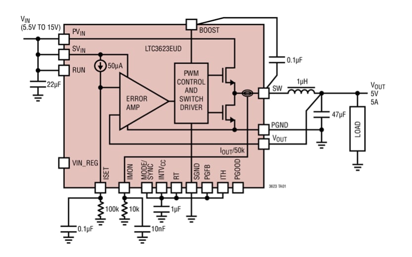
- LTC3623
- 0V to VIN - 0.5V VOUT range
- Silent Switcher® architecture
- Tight VOUT regulation across VOUT range
- ±5% output current monitor accuracy
- Programmable wire drop compensation
- Easy to parallel for higher current and heat spreading
- Input supply voltage regulation loop
- Up to 96% efficiency
- ±5A output current
- Integrated N-MOSFETs (60mΩ top and 30mΩ bottom)
- 400kHz to 4MHz adjustable switching frequency
- 4V to 15V VIN range
- Current mode operation for excellent line and load transient response
- Shutdown mode draws less than 1µA supply current
- Low profile 24-lead 3mm x 5mm QFN package
- LTC3600
- Single resistor programmable VOUT
- Tight VOUT regulation independent of VOUT voltage
- Easy to parallel for higher current and heat spreading
- 0V to VIN - 0.5V VOUT range
- Up to 96% high efficiency
- 1.5A output current
- 200kHz to 4MHz adjustable frequency
- 4V to 15V VIN range
- Current mode operation for excellent line and load transient response
- Zero supply current in shutdown
- Available in thermally enhanced 12-pin (3mm x 3mm) DFN and MSOP packages
- LTC3607
- Up to 96% efficiency
- 55µA total quiescent current
- 2.25MHz constant frequency operation
- 100% duty cycle dropout operation
- Low-ripple (typical 30mVP-P) Burst Mode operation
- Peak current-mode control architecture for excellent line and load transient response
- 4.5V to 15V voltage input range
- 600mA/channel rated output current
- 0.6V reference allows low output voltages
- ±1.5% output voltage accuracy
- IQ<1µA shutdown current
- Internal compensation
- Power good outputs
- Externally frequency synchronization (1MHz to 4MHz)
- Independent internal soft-start for each channel
- Small 16-lead thermally enhanced thin QFN (3mm x 3mm) and MSE packages
Applications
- Industrial
- Telecom power supplies
- Distributed power systems
- Automotive
- Tracking supply or DDR memory supply
- ASIC substrate biasing
- Point-of-Load (POL) power supply
- Portable instruments, battery-powered equipment
- Thermo Electric Cooler (TEC) systems
- Voltage tracking supplies
- Portable instruments
- Distributed power systems
Articles
Paskelbta: 2017-04-26
| Atnaujinta: 2025-09-16
