Analog Devices Inc. EVAL-A4098-1HUJZ Evaluation Board

Analog Devices Inc. EVAL-A4098-1HUJZ Evaluation Board evaluates the ADA4098-1 6-lead, thin small outline transistor (TSOT), robust Over-The-Top™ precision operational amplifier. The EVAL-ADA4098-1HUJZ is a prepopulated board using a gain of 1 configuration with a design that achieves a simplified and efficient use.

The ADI EVAL-ADA4098-1HUJZ Evaluation Board features edge-mounted Subminiature version A (SMA) connectors on the inputs and outputs to allow efficient connection to test equipment or other circuits. The Board offers bulk test points incorporated as an alternative option for the inputs and outputs.

The optimized EVAL-ADA4098-1HUJZ ground plane, component placement, and power supply allow maximum circuit flexibility and performance. The EVAL-ADA4098-1HUJZ combines surface mount technology (SMT) with almost all 0805 size components to provide simplified installation and the option to replace and solder when needed, except for the bypass capacitors (C1 to C4) that are fixed 0603 sized.

The EVAL-ADA4098-1HUJZ also has unpopulated resistor and capacitor pads that provide the user with options and flexibility to implement different application circuits and configurations.

Features

  • Fully featured evaluation board for the ADA4098-1
  • Enables efficient prototyping
  • User defined circuit configuration
  • Simplified connection to test equipment and other circuits

Required Equipment

  • Dual-output dc power supply
  • Dual-channel signal generator
  • Oscilloscope
  • Banana jack to grabber cables
  • BNC to SMA cables

Layout

Analog Devices Inc. EVAL-A4098-1HUJZ Evaluation Board

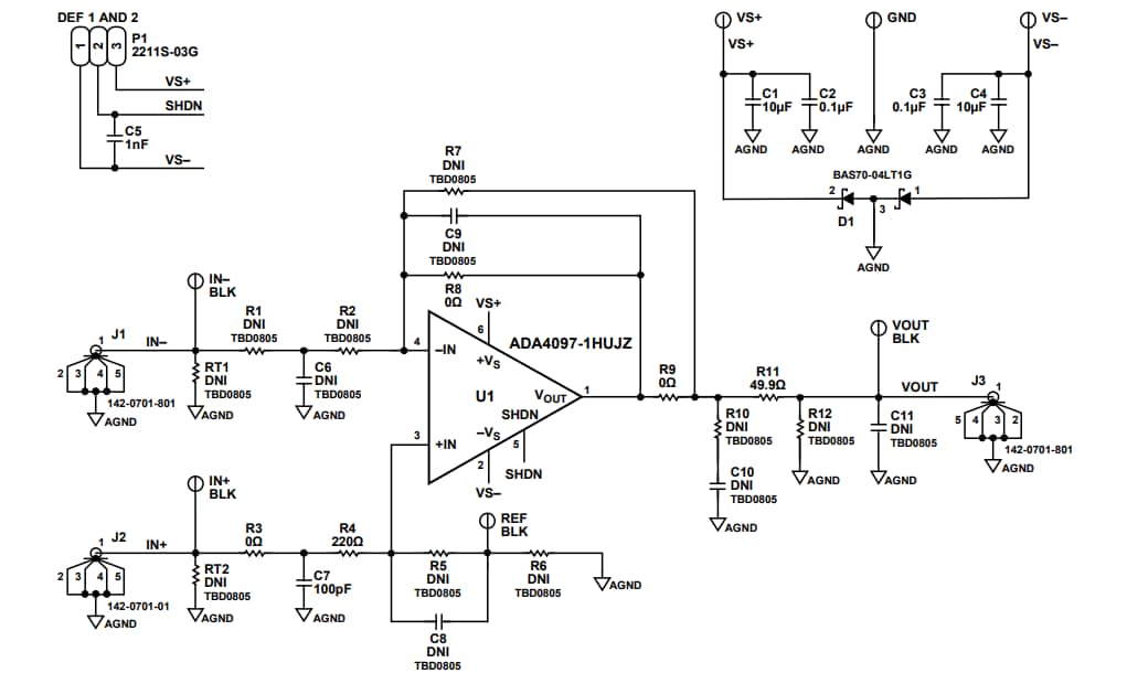
Schematic

Schematic - Analog Devices Inc. EVAL-A4098-1HUJZ Evaluation Board
Paskelbta: 2021-06-18 | Atnaujinta: 2022-03-11