Analog Devices Inc. ADPL40505A Evaluation Kit
Analog Devices ADPL40505A Evaluation Kit (ADPL40505AEVKIT#) is a fully assembled and tested hardware platform designed to evaluate the performance and functionality of the ADPL40505A PMOS low dropout (LDO) linear regulator. This compact evaluation board showcases the ADPL40505A in an 8‑pin, 2mm × 2mm Thin Dual Flat No‑Lead (TDFN) package, providing a convenient environment for validating regulator behavior, configuration options, and application suitability.
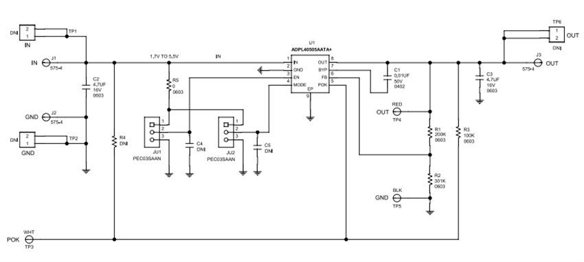
Engineered for flexibility and ease of use, the kit supports an input voltage range of 1.7V to 5.5V and delivers an adjustable output voltage from 0.8V to 5.0V, set via external feedback resistors. The board supplies up to 500mA of load current, making it suitable for evaluating both standard and low‑power operating modes of the regulator. The board also includes jumper‑selectable operating modes, allowing users to switch between normal operation and low‑power mode, where quiescent current can drop as low as 20µA.
This ADI evaluation kit features a proven 2‑layer Printed Circuit Board (PCB) layout with 1oz copper, optimized for low noise and stability. The ADPL40505A itself provides 45μVRMS output noise (10Hz to 100kHz), a PSRR of 60dB at 10kHz, and extensive protection features including overcurrent protection, overtemperature shutdown, and reverse‑current protection. The board also includes an enable (EN) jumper (JU1) for regulator on/off control and a mode‑selection jumper (JU2).
Ideal for designers working with low‑noise power supplies, portable devices, or precision analog systems, the ADPL40505AEVKIT# provides a straightforward test platform requiring only a DC power supply, electronic load, and digital voltmeter for quick start‑up and characterization.
Features
- Evaluates the ADPL40505A in an 8-pin (2mm x 2mm) TDFN package
- ADPL40505AATA+ pre-installed
- 1.7V to 5.5V input supply range
- 0.8V to 5.0V external feedback resistor configuration
- Up to 500mA output current
- Jumper-selectable operating modes
- Proven 2-layer 1oz copper PCB layout
- Compact solution size
- Fully assembled and tested
Applications
- Mobile phones
- Digital camera and audio devices
- Portable and battery-powered equipment
Required Equipment
- ADPL40505AEVKIT#
- 5.5V, 1A DC power supply
- Electronic load capable of 500mA
- Digital Voltmeter (DVM)
Schematic
Measurement Equipment Setup
