Analog Devices Inc. ADM3055E & ADM3057E Isolated CAN Transceivers
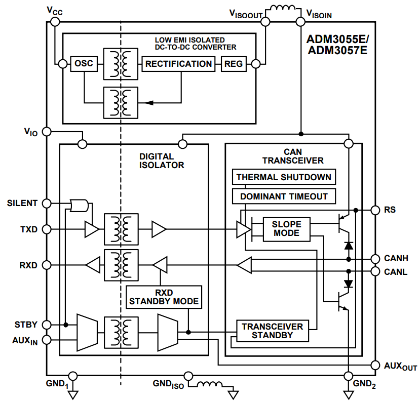
Analog Devices Inc. ADM3055E and ADM3057E Isolated CAN Transceivers are 5kVrms and 3kVrms isolated controller area network (CAN) physical layer transceivers with integrated isolated DC-to-DC converters. Analog Devices ADM3055E and ADM3057E support data rates as high as 12Mbps. The devices use iCoupler® technology to combine a 3-channel isolator, a CAN transceiver, and an isoPower® dc-to-dc converter into a single, SMD, small outline integrated circuit (SOIC) package. The CAN Transceivers are powered by a single 5V supply, realizing a fully isolated solution for CAN and CAN FD. The devices offer complete isolation between the CAN controller and the physical layer bus.The Analog Devices Inc. ADM3055E provides 5kVrms isolation voltage, a 10kV surge test, and 8.3mm creepage and clearance to ensure the device meets application reinforced isolation requirements. The ADM3057E has an isolation voltage of 3kVrms and 7.8mm creepage in a 20-lead, wide-body SOIC. The ADM3055E and ADM3057E Transceivers are fully specified over an industrial temperature range of -40°C to +105°C.
Features
- 3kV rms signal and power isolated CAN transceiver
- isoPower integrated isolated dc-to-dc converter
- VIO pin for 1.7V to 5.5V logic levels
- ISO 11898-2:2016 compliant (CAN FD)
- Data rates up to 12Mbps for CAN FD
- Low maximum loop propagation delay: 150ns
- Extended common-mode range: ±25V
- Bus fault protection: ±40V on CANH and CANL pins
- Low power standby support remote wake request
- Extra isolated signal for control (such as termination switches)
- Passes EN 55022 Class B by 6dB
- Slope control for reduced EMI
- Creepage and clearance: 7.8mm minimum with 20-lead SOIC_W
- High common-mode transient immunity: >75kV/µs
- Industrial operating temperature range: −40°C to +105°C
Applications
- CANOpen, DeviceNet, and other CAN bus applications
- Industrial automation
- Process control and building control
- Transport and infrastructure
Block Diagram
Development Tools
Analog Devices EVAL-ADM3055E-ARDZ Evaluation Board is an Arduino Uno compatible Shield for an isolated Controller Area Network with a flexible data rate (CAN FD) communications port.
Paskelbta: 2018-12-19
| Atnaujinta: 2025-03-04
