Allegro MicroSystems APM81815 Synchronous Buck Regulator
Allegro MicroSystems APM81815 80V, 1.5A Synchronous Buck Regulator is a high-performing DC-DC regulator designed for 48V systems to provide superior EMI performance in dual-voltage hybrid electric vehicles. This synchronous buck regulator simplifies 48V power regulation, delivering a cost-effective solution with minimal design effort and a small footprint. The thermally enhanced and wettable flank 24-pin QFN package features exposed thermal pads and space-saving dimensions of 4mm x 4 mm x 2.1mm. Allegro MicroSystems APM81815 80V, 1.5A Synchronous Buck Regulator is automotive qualified to a Grade 1 temperature rating, which allows it to withstand harsh environments without degradation. Ideal applications include advanced driver assistance systems (ADAS), xEV powertrains, and industrial.Features
- High-performing DC-DC regulator
- Highly integrated
- Thermally enhanced and wettable flank 24-pin QFN package
- Superior EMI performance
- Withstands harsh environments without degradation
- Minimizes number of additional components, ideal for space-constrained applications
- Simplifies 48V power regulation
- Cost-effective solution
- Minimal design effort
- Small footprint saves space
- Integrated capacitors
- Packaging technology enables integration of converter, along with EMI capacitors, to offer a power supply that will meet stringent EMC specifications without needing additional EMI filters
- Automotive qualified to Grade 1 temperature rating
Applications
- ADAS
- Steering
- Braking
- Industrial
- EV charging
- Robotics
- Datacenter power
- xEV powertrain
- Onboard chargers (OBCs)
- DC-DC
- Inverter
- Thermal management
Specifications
- 5V to 72V VIN operating range
- 1.5A continuous output current
- Integrated VIN and boot cap reduces component count and achieves ultra-low EMI
- 28μA no-load quiescent current (48VIN to 12VOUT)
- 2.15MHz internally fixed and adjustable from 400kHz to 2.4MHz
- 4mm x 4mm x 2.1mm dimensions
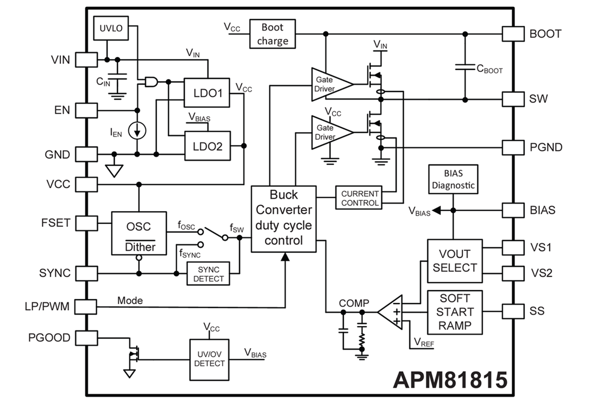
Functional Block Diagram
Typical Application Circuit
Paskelbta: 2024-11-06
| Atnaujinta: 2025-03-03
