United States
Lietuva
Licensed under CC BY-SA 4.0
Source Files and Downloads
Schematic & Gerber Source Files: This project wouldn’t be open source hardware without the source files for the schematics. Download them here as:
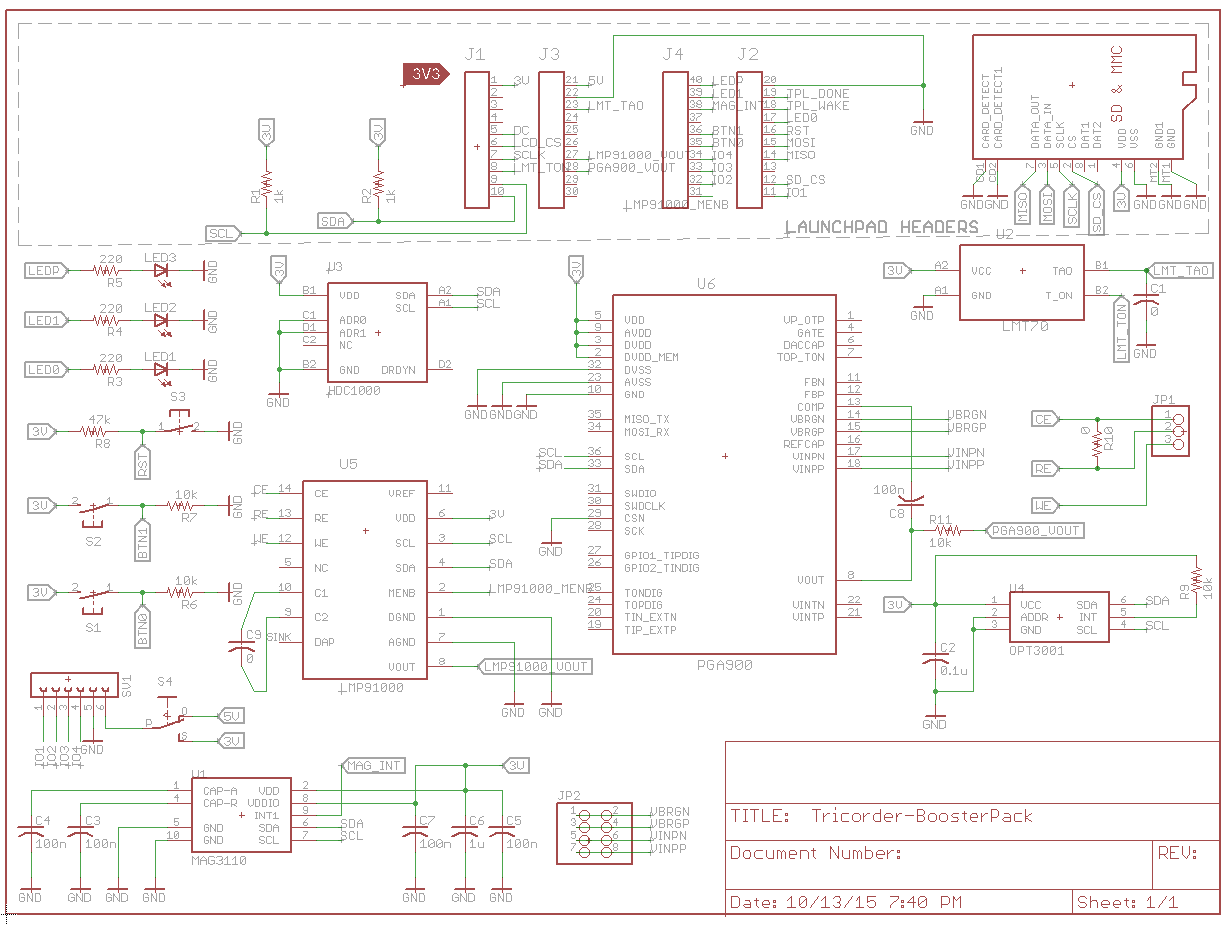
To view the schematic as an image: Tricorder_Schematic_rev2.png
Software:
Source files are here: Tricorder Source GitHub
Images of the code in case you want to look at them without install an IDE: main_ino_screencapture.png tricordersupport_h_screencapture.png tricordersupport_cpp_screencapture.png
Images:
All images for the project, including figures, schematics (not gerbers) and software: Images.zip
3D Printer Files:
Download 3D printer source files for the Tricorder enclosure.
Related Documents:
Gas Sensor Platform Reference Design
LMP91000EVM User’s Guide
TI LaunchPad Series of Open Source Hardware
Sharp® LCD BoosterPack (430BOOST-SHARP96) for the LaunchPad
Open Source Hardware at Mouser
We would love to hear what you think about this project; please tell us in the comments section below.
Mouser welcomes lively and courteous interaction on our website. In order to host a cooperative discussion, please keep comments relevant to the topics on this page. All comments are reviewed prior to being posted to ensure appropriate language and content is used.
Log In below to leave a comment.